艺术特长生
高校分数线
招生计划
招生简章
高职单招
自主招生
空军招飞
高水平运动员
保送生
招生专业
千亿
>
>
高校招生
>
招生计划
>
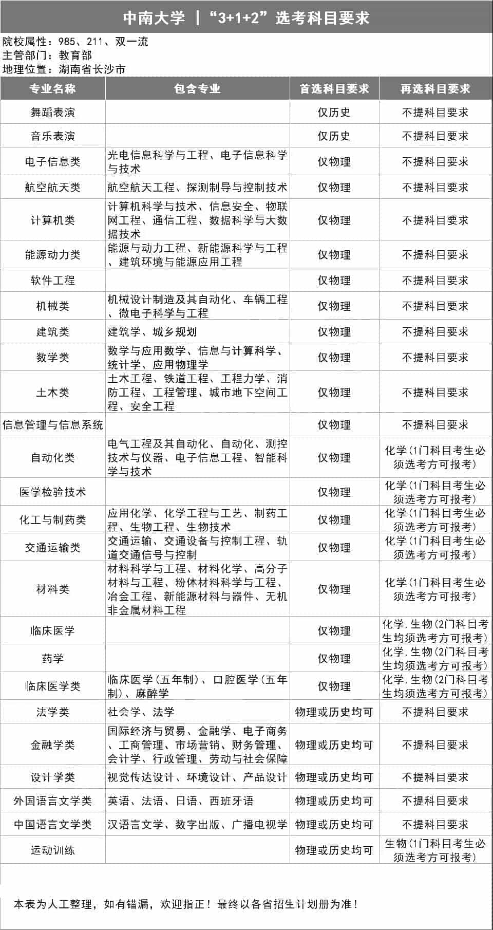
中南大学“3+1+2”选考科目要求
时间:
2021-09-07 13:14
招生计划
相关文章
强基计划适合哪些学生 有哪些好处与坏处
09-06
农村专项计划的好处与坏处 能降多少分
09-04
强基计划适合哪些考生 报名条件有哪些
09-03
2024浙江舟山群岛新区旅游与健康职业学院中外合作办学招生计划及各专业招生人数
08-07
2024漳州理工职业学院艺术类招生计划及各专业招生人数
08-06
2024漳州理工职业学院招生计划及各专业招生人数
08-06
江苏2024高考普通类专科批征求志愿计划【物理+历史】
08-05
热门推荐
2022年全国各大高校在陕西招生计划及录取分数 附各专业计划招生数
06-22
2022年全国提前批军校在山西招生计划及录取分数 附各专业计划招生数
06-22
湖南2022年本科提前批公费师范生和优师专项院校征集志愿投档分数线
07-14
4
2022年南昌大学各省市招生计划及招生人数 附各专业招生计划数
5
2022年全国提前批军校在新疆招生计划及录取分数 附各专业计划招生数
6
2022年太原理工大学各省市招生计划及招生人数 附各专业招生计划数
7
2021信阳农林学院在各省招生计划及人数
8
2022年哈尔滨工业大学招生计划及招生人数 附各专业招生计划数
9
2022年四川大学各省市招生计划及招生人数 附各专业招生计划数
10
2022年全国各大高校在安徽招生计划、各专业招生人数及分数线
最新文章
广东2025十大高职自主招生院校排名 哪些值得推荐
揭秘艺考 综合类大学推荐
湖南2025十大高职单招院校排名 哪些值得推荐
吉林2025艺术统考各类别考试时间安排 几月几号开考
湖北2025十大高职单招院校排名 哪些值得推荐
艺考与单招 你了解多少
河南2025十大高职单招院校排名 哪些值得推荐
艺考的魅力 让你未来无限可能
2025立冬是几月几日 具体什么时间立冬节气
山东2025十大高职单招与综合评价招生院校排名 哪些值得推荐
艺考就业方向 你不可不知的机会
球速在线官网
|
乐动官方网页版
|
拼搏在线平台(中国)官网
|
易游手机站·官方版在线
|
米乐手机站·官方版在线
|
万搏线上平台
|
球友会·体育
|
IM官方网页版
|
千亿手机站·官方版在线
|