文综试题
数学试题
理综试题
英语试题
语文试题
考题汇总
千亿
>
>
天津高考
>
天津高考试题
>
天津数学试题
>
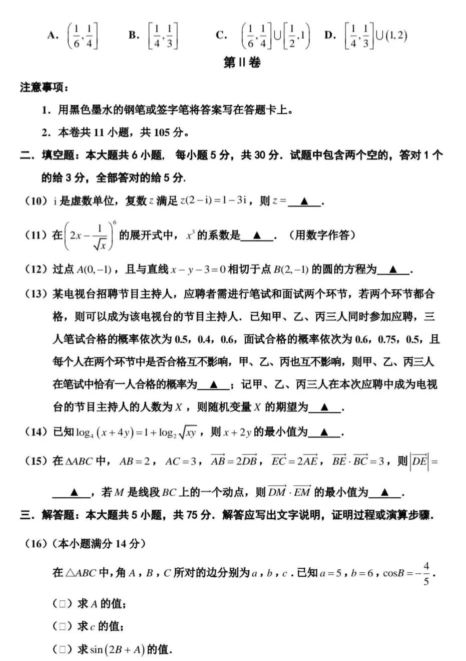
天津市部分区2022年高三质量调查试卷数学试题及参考答案(二)
时间:
2022-05-21 09:36
数学试题
相关文章
天津南开中学2024-2025学年高三上学期10月月考数学试题及答案
10-23
天津耀华中学2025届高三上期第一次月考数学试题及答案
10-19
2024年天津高考数学试题
06-08
2024年天津十二区县重点校高三一模数学试题及答案
04-04
2024年天津南开高三一模数学试题及答案
04-02
2024届天津河东区高三下学期一模数学试题及答案
04-01
重庆缙云教育联盟2024届高三下学期2月质检数学试题及答案
02-18
热门推荐
2022年高考全国乙卷数学(文)试卷真题与答案解析
06-08
2023年高考全国新课标I卷数学试卷及答案解析
06-08
2023高三四省联考数学试题
02-24
4
2023高三四省联考数学试题答案解析
5
合肥一模数学答案2023详细解析!(文数+理数)
6
2022年高考全国乙卷数学(理)试卷真题与答案解析
7
2022年新高考II卷(新高考二卷)数学试卷真题与答案解析
8
2022年新高考I卷(新高考一卷)数学试卷真题与答案解析
9
2023年潍坊东营一模数学试题及答案
10
炎德英才大联考长沙一中2024届高三月考(三)数学试题及答案
最新文章
广东2025十大高职自主招生院校排名 哪些值得推荐
揭秘艺考 综合类大学推荐
湖南2025十大高职单招院校排名 哪些值得推荐
吉林2025艺术统考各类别考试时间安排 几月几号开考
湖北2025十大高职单招院校排名 哪些值得推荐
艺考与单招 你了解多少
河南2025十大高职单招院校排名 哪些值得推荐
艺考的魅力 让你未来无限可能
2025立冬是几月几日 具体什么时间立冬节气
山东2025十大高职单招与综合评价招生院校排名 哪些值得推荐
艺考就业方向 你不可不知的机会
球速在线官网
|
乐动官方网页版
|
拼搏在线平台(中国)官网
|
易游手机站·官方版在线
|
米乐手机站·官方版在线
|
万搏线上平台
|
球友会·体育
|
IM官方网页版
|
千亿手机站·官方版在线
|