千亿> >贵州高考 >贵州高校招生 >贵州高职单招 >

2021贵州电子商务职业技术学院分类考试招生章程

时间: 高职单招

据2021年2月学校官网显示,学院有清镇、花果园、二戈寨三个校区,总占地面积471.15亩;下设7个系(部),开办33个专业;有教职工486人,专任教师304人,,在校学生10582人。

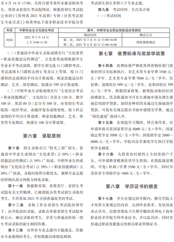
贵州电子商务职业技术学院招生章程

分类考试招生容易过么

关于分类考试招生容易不容易过的问题,其实是非常主观的,考生只有了解分类考试招生是什么,是否适合自己,才能评估出分类考试招生对自己时候有难度。分类考试招生主要有两种,一种是示范高职院校实施的单独考试招生,另一种是除单招考试招生院校之外的高职院校实施的综合评价招生。

考生科类:一般有文史、理工、单招(也叫三校生,即中专、职业高中、技工学校毕业生),此处单招科类是考生科类的一种形式。

单独招生(或单招综合):即陕西省普通高校职业教育单独招生考试,每年和高考同一时间举行,相当于单招科类考生的高考。

在了解完分类考试招生是什么之后,我们还可以了解一下分类考试招生的一些备考技巧,这样能让我们轻松面对,胸有成竹。