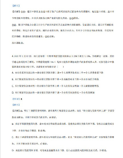
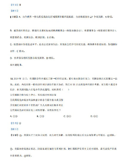
千亿> >辽宁高考 >辽宁高考试题 >辽宁文综试题 >

2021年八省联考辽宁政治试题及答案

时间: 文综试题

八省联考已落下帷幕,小编再本文中为大家整理了辽宁省八省联考政治试题及答案,一起来看看吧!

2021年八省联考辽宁政治试题及答案