文综试题
数学试题
理综试题
英语试题
语文试题
考题汇总
千亿
>
>
辽宁高考
>
辽宁高考试题
>
辽宁文综试题
>
2021年八省联考辽宁历史试题
时间:
2021-02-02 10:01
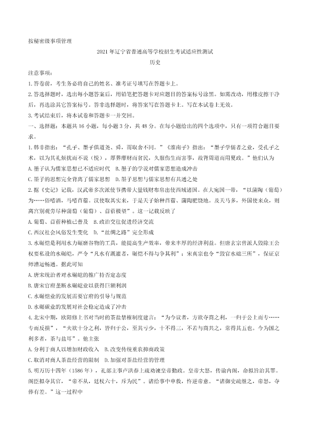
文综试题
八省联考已落下帷幕,小编在本文中为大家整理了辽宁省八省联考历史试题,一起来看看吧!
2021年八省联考辽宁历史试题
相关文章
辽宁省沈文新高考研究联盟2024-2025学年高三上10月月考历史试题及答案
10-29
辽宁省沈文新高考研究联盟2024-2025学年高三上10月月考政治试题及答案
10-29
大连滨城高中联盟2024-2025学年高三上学期期中(I)地理试题及答案
10-23
大连滨城高中联盟2024-2025学年高三上学期期中(I)政治试题及答案
10-23
沈阳市重点学校2025届高三上学期10月月考地理试题及答案
10-22
沈阳市重点学校2025届高三上学期10月月考历史试题及答案
10-22
沈阳市重点学校2025届高三上学期10月月考政治试题及答案
10-22
热门推荐
2022年高考全国乙卷文综试卷真题与答案解析
06-13
2022年高考全国甲卷文综试卷真题与答案解析
06-13
2022年广东高考地理试卷真题及答案解析(已更新)
06-17
4
2022年湖南高考地理试卷真题及答案解析(已更新)
5
2022年山东高考政治试卷真题及答案解析
6
2022年河北高考政治试卷真题及答案解析
7
2022全国乙卷文综试题难度分析
8
2022年广东高考政治试卷真题及答案解析
9
2022年山东高考地理试卷真题及答案解析
10
2022年河北高考地理试卷真题及答案解析
最新文章
广东2025十大高职自主招生院校排名 哪些值得推荐
揭秘艺考 综合类大学推荐
湖南2025十大高职单招院校排名 哪些值得推荐
吉林2025艺术统考各类别考试时间安排 几月几号开考
湖北2025十大高职单招院校排名 哪些值得推荐
艺考与单招 你了解多少
河南2025十大高职单招院校排名 哪些值得推荐
艺考的魅力 让你未来无限可能
2025立冬是几月几日 具体什么时间立冬节气
山东2025十大高职单招与综合评价招生院校排名 哪些值得推荐
艺考就业方向 你不可不知的机会
球速在线官网
|
乐动官方网页版
|
拼搏在线平台(中国)官网
|
易游手机站·官方版在线
|
米乐手机站·官方版在线
|
万搏线上平台
|
球友会·体育
|
IM官方网页版
|
千亿手机站·官方版在线
|