辽宁实验中学2024-2025学年高三上学期期中政治试题及答案
时间:
辽宁 文综试题
辽宁省实验中学2024-2025学年高三上学期期中政治考试已于近日开考,为方便考生考后及时查看考试情况,查漏补缺、弥补不足,本文整理了试题答案解析相关信息!
汇总:辽宁省实验中学2024-2025学年高三上学期期中试题及答案汇总
政治试题及答案解析
辽宁省实验中学2024-2025学年高三上学期期中政治考试已于近日开考,为方便考生考后及时查看考试情况,查漏补缺、弥补不足,本文整理了试题答案解析相关信息!
汇总:辽宁省实验中学2024-2025学年高三上学期期中试题及答案汇总
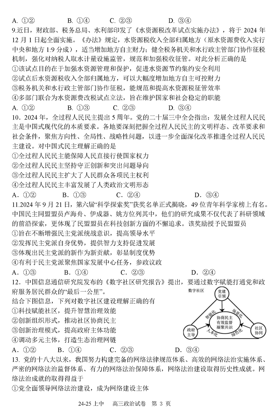
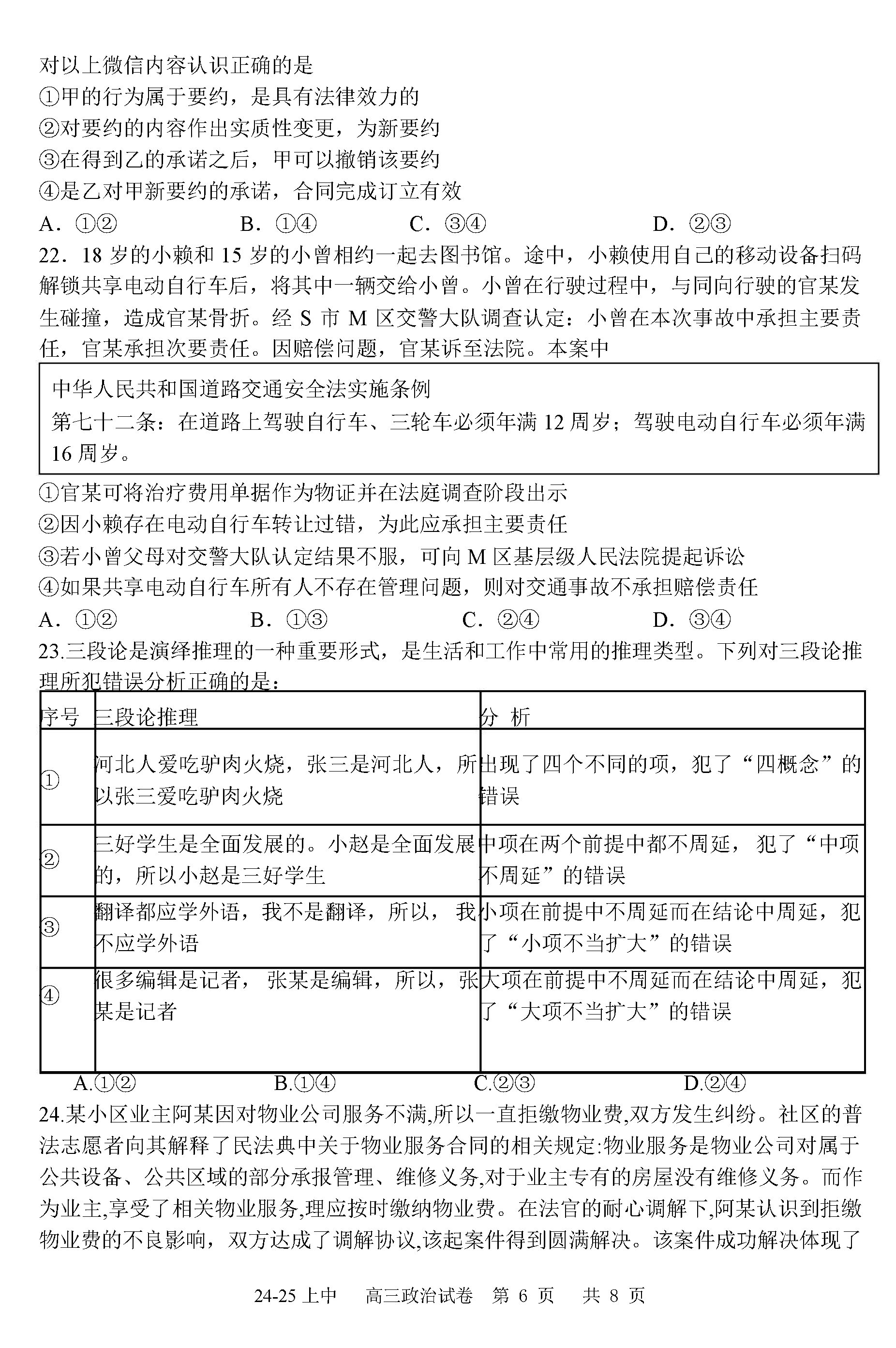
政治试题及答案解析