河北沧衡名校联盟2025届高三上学期11月期中生物试题及答案
时间:
河北 理综试题
河北沧衡名校联盟2025届高三上学期11月期中生物考试已于近日开考,为方便考生考后及时查看考试情况,查漏补缺、弥补不足,本文整理了试题答案解析相关信息!
汇总:河北沧衡名校联盟2025届高三上学期11月期中试题及答案汇总
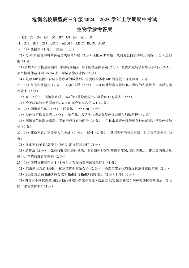
生物试题及答案解析
河北沧衡名校联盟2025届高三上学期11月期中生物考试已于近日开考,为方便考生考后及时查看考试情况,查漏补缺、弥补不足,本文整理了试题答案解析相关信息!
汇总:河北沧衡名校联盟2025届高三上学期11月期中试题及答案汇总
生物试题及答案解析