千亿 >江苏高考 >江苏高考复习 >江苏高中物理 >

江苏扬州市高邮市2024年高一11月期中物理试题及答案

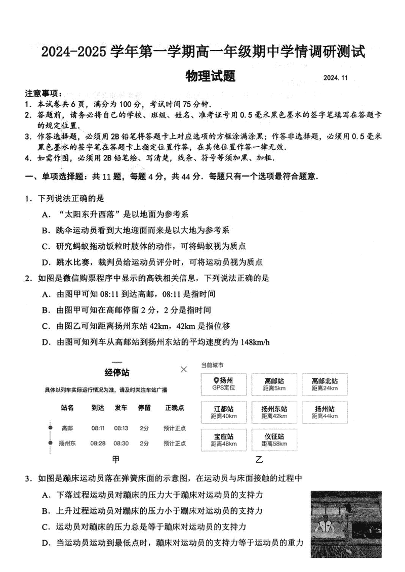
时间: 江苏 高中物理

江苏扬州市高邮市2024年高一11月期中物理考试已于近日开考,为方便考生考后及时查看考试情况,查漏补缺、弥补不足,本文整理了试题答案解析相关信息!


物理试题及答案解析