千亿 >山东高考 >山东高考复习 >山东高中物理 >

山东多校2024年高二上学期期中联考物理试题及答案

时间: 山东 高中物理

山东多校2024年高二上学期期中联考物理考试已于近日开考,为方便考生考后及时查看考试情况,查漏补缺、弥补不足,本文整理了试题答案解析相关信息!


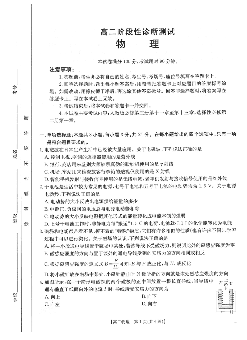
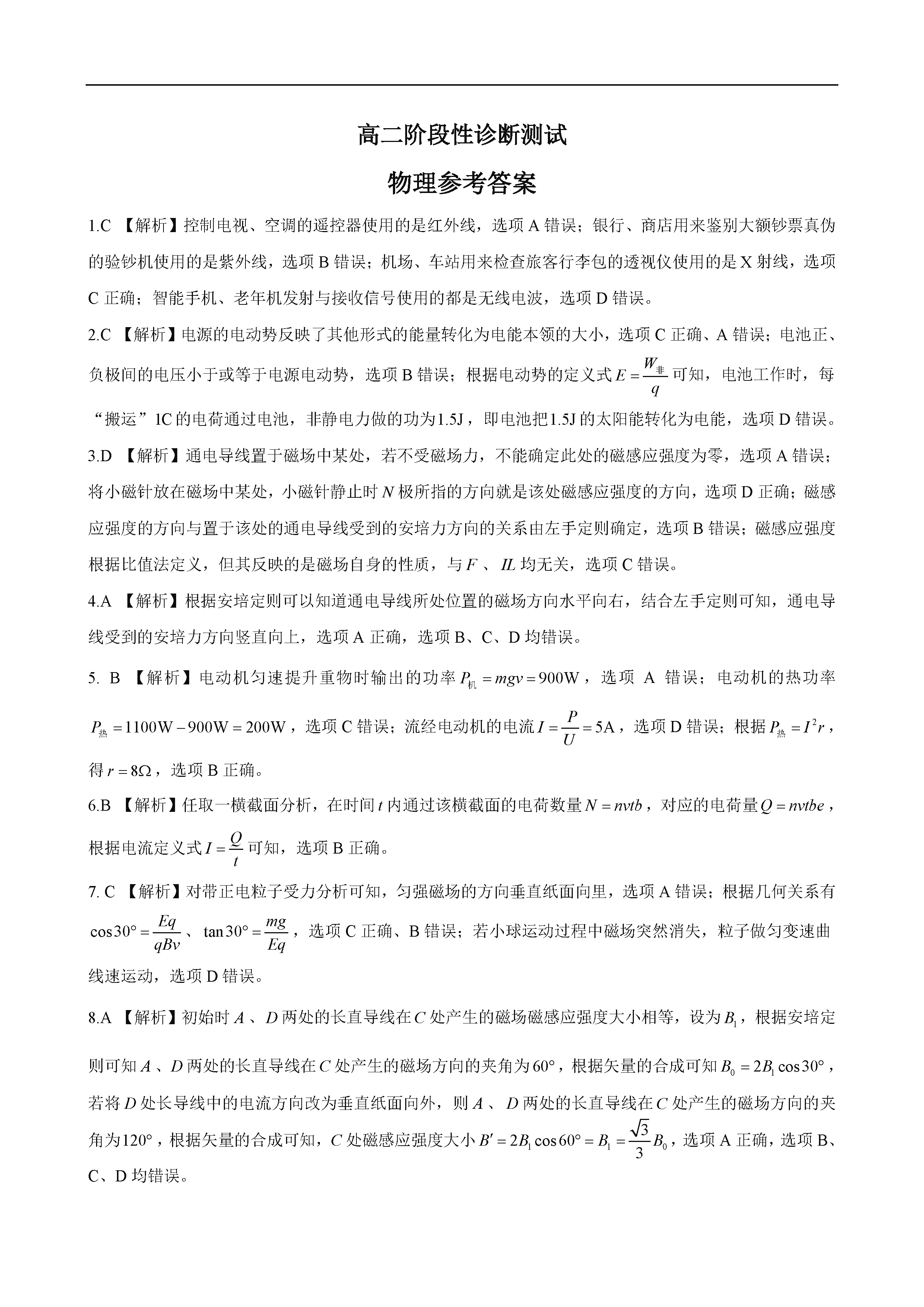
物理试题及答案解析