贵州九师联盟2024-2025学年高二上学期11月联考地理试题及答案
时间:
贵州 高中地理
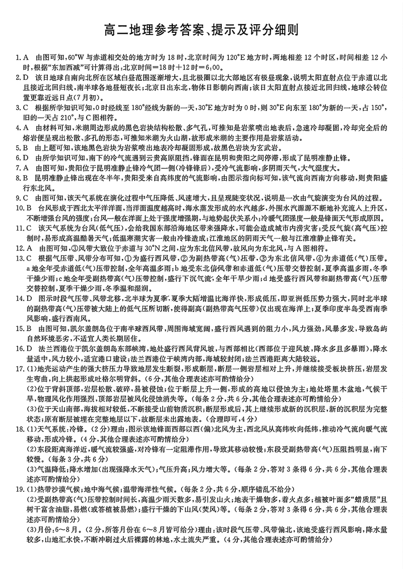
贵州省九师联盟2024-2025学年高二上学期11月联考地理考试已于近日开考,为方便考生考后及时查看考试情况,查漏补缺、弥补不足,本文整理了试题答案解析相关信息!
地理试题及答案解析
贵州省九师联盟2024-2025学年高二上学期11月联考地理考试已于近日开考,为方便考生考后及时查看考试情况,查漏补缺、弥补不足,本文整理了试题答案解析相关信息!
地理试题及答案解析