浙江县域教研联盟2025届高三上学期摸底考化学试题及答案
时间:
浙江 理综试题
浙江县域教研联盟2025届高三上学期摸底考化学考试已于近日开考,为方便考生考后及时查看考试情况,查漏补缺、弥补不足,本文整理了试题答案解析相关信息!
汇总:浙江县域教研联盟2025届高三上学期摸底考试试题及答案汇总
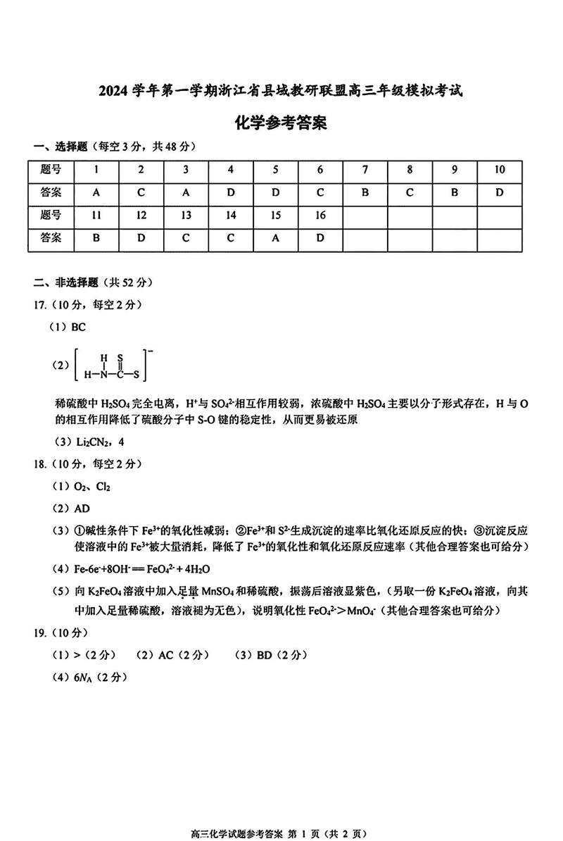
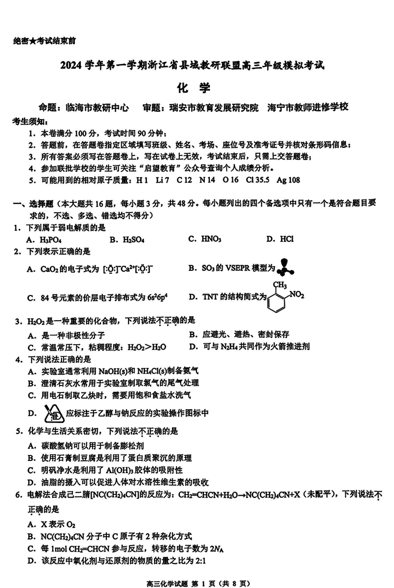
化学试题及答案解析
浙江县域教研联盟2025届高三上学期摸底考化学考试已于近日开考,为方便考生考后及时查看考试情况,查漏补缺、弥补不足,本文整理了试题答案解析相关信息!
汇总:浙江县域教研联盟2025届高三上学期摸底考试试题及答案汇总
化学试题及答案解析