鞍山市普通高中2025届高三上第三次月考历史试题及答案
时间:
辽宁 文综试题
鞍山市普通高中2025届高三上第三次月考历史考试已于近日开考,为方便考生考后及时查看考试情况,查漏补缺、弥补不足,本文整理了试题答案解析相关信息!
汇总:鞍山市普通高中2025届高三上第三次月考试题及答案汇总
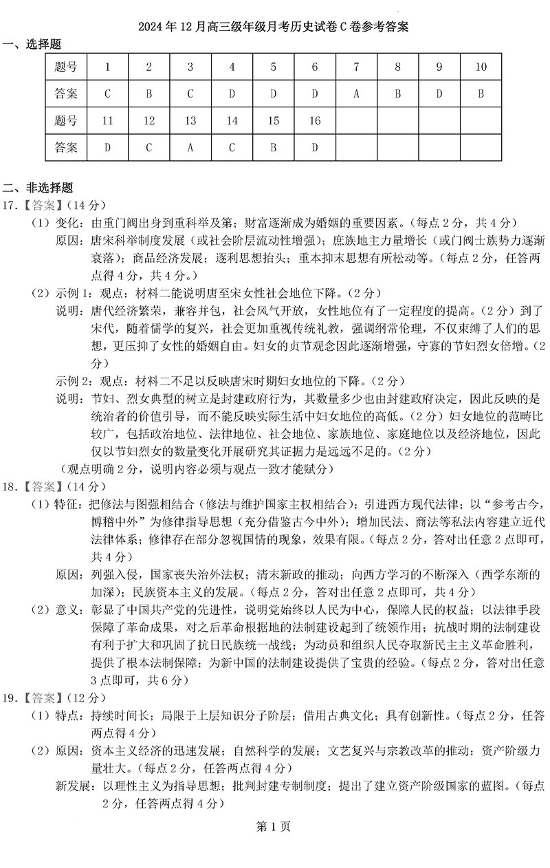
历史试题及答案解析
鞍山市普通高中2025届高三上第三次月考历史考试已于近日开考,为方便考生考后及时查看考试情况,查漏补缺、弥补不足,本文整理了试题答案解析相关信息!
汇总:鞍山市普通高中2025届高三上第三次月考试题及答案汇总
历史试题及答案解析