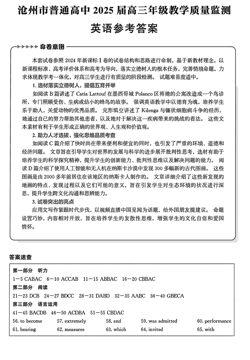
沧州市普通高中2025届高三12月教学质量监测英语试题及答案
时间:
河北 英语试题
沧州市普通高中2025届高三12月教学质量监测英语考试已于近日开考,为方便考生考后及时查看考试情况,查漏补缺、弥补不足,本文整理了试题答案解析相关信息!
汇总:沧州市普通高中2025届高三年级12月教学质量监测试题及答案汇总
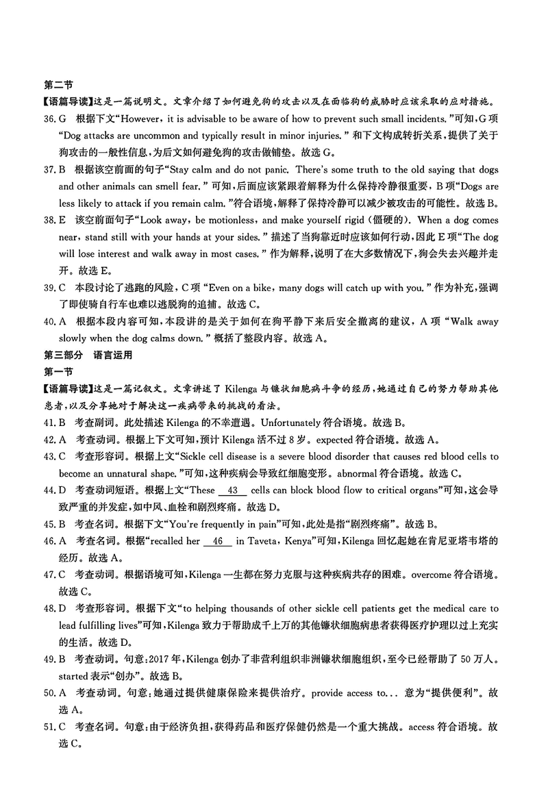
英语试题及答案解析
沧州市普通高中2025届高三12月教学质量监测英语考试已于近日开考,为方便考生考后及时查看考试情况,查漏补缺、弥补不足,本文整理了试题答案解析相关信息!
汇总:沧州市普通高中2025届高三年级12月教学质量监测试题及答案汇总
英语试题及答案解析