安徽皖江名校2024年高三上学期12月月考历史试题及答案
时间:
安徽 文综试题
安徽皖江名校2024年高三上学期12月月考历史考试已于近日开考,为方便考生考后及时查看考试情况,查漏补缺、弥补不足,本文整理了试题答案解析相关信息!
汇总:安徽皖江名校2024年12月高三上学期月考试题及答案汇总
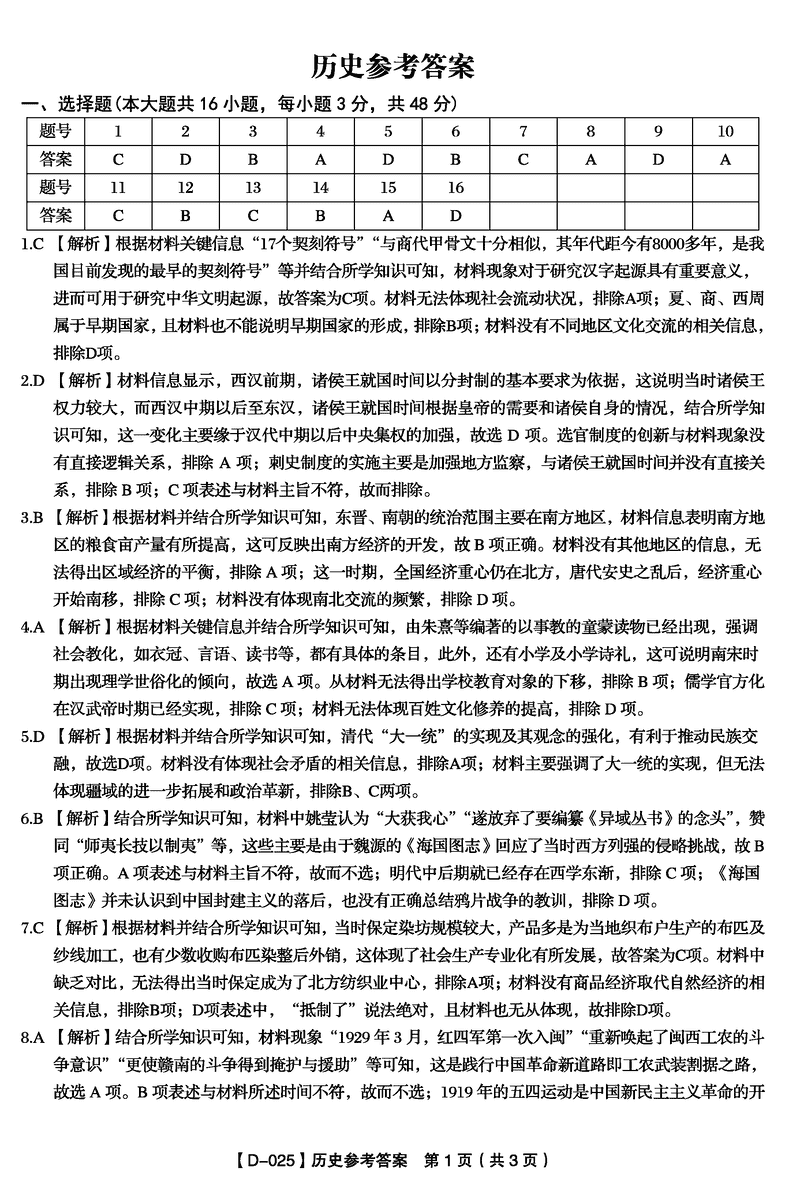
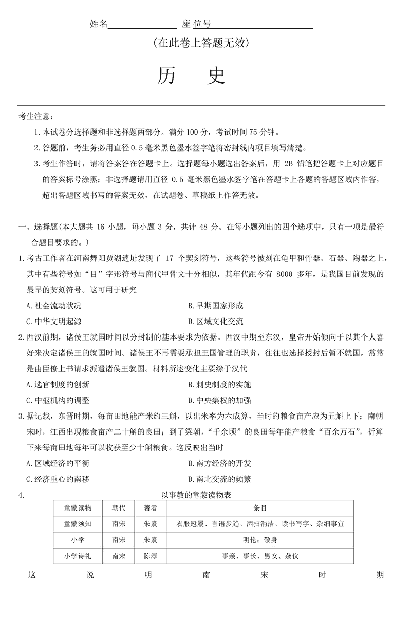
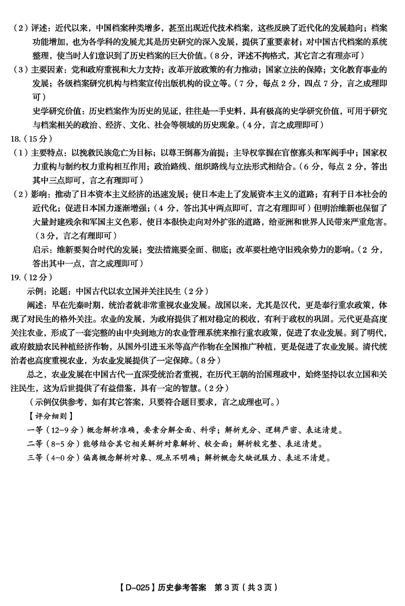
历史试题及答案解析
安徽皖江名校2024年高三上学期12月月考历史考试已于近日开考,为方便考生考后及时查看考试情况,查漏补缺、弥补不足,本文整理了试题答案解析相关信息!
汇总:安徽皖江名校2024年12月高三上学期月考试题及答案汇总
历史试题及答案解析