成都石室中学2025年高考适应性测试演练八省联考模拟物理试题及答案
时间:
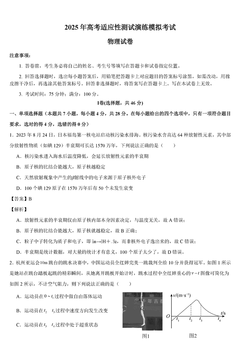
四川 理综试题
成都石室中学2025年高考适应性测试演练八省联考模拟物理考试已于近日开考,为方便考生考后及时查看考试情况,查漏补缺、弥补不足,本文整理了试题答案解析相关信息!
汇总:成都石室中学2025年高考适应性测试演练八省联考模拟试题及答案汇总
物理试题及答案解析
成都石室中学2025年高考适应性测试演练八省联考模拟物理考试已于近日开考,为方便考生考后及时查看考试情况,查漏补缺、弥补不足,本文整理了试题答案解析相关信息!
汇总:成都石室中学2025年高考适应性测试演练八省联考模拟试题及答案汇总
物理试题及答案解析