2025年河南八省联考历史试题及答案
时间:
河南 文综试题
河南八省联考2025年高考综合改革适应性演练历史考试已于近日开考,为方便考生考后及时查看考试情况,查漏补缺、弥补不足,本文整理了试题答案解析相关信息!
汇总:八省联考2025年高考综合改革适应性演练试题及答案汇总
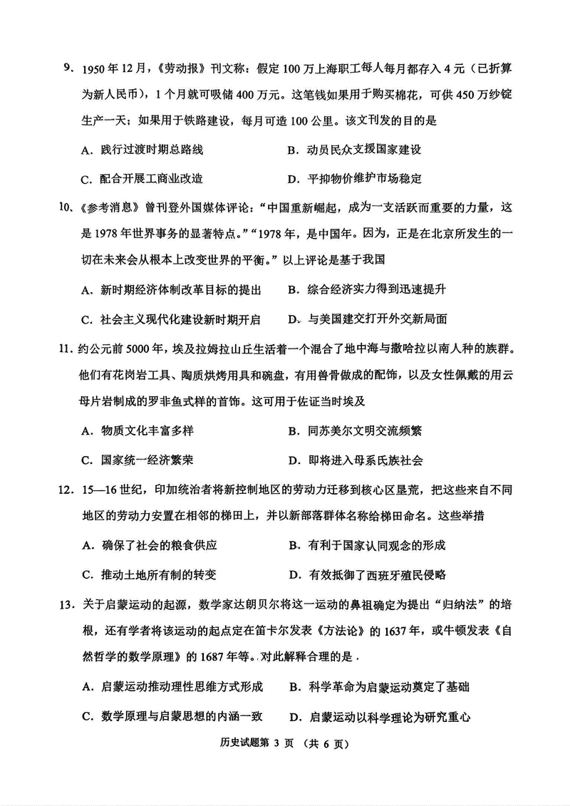
历史试题及答案解析
河南八省联考2025年高考综合改革适应性演练历史考试已于近日开考,为方便考生考后及时查看考试情况,查漏补缺、弥补不足,本文整理了试题答案解析相关信息!
汇总:八省联考2025年高考综合改革适应性演练试题及答案汇总
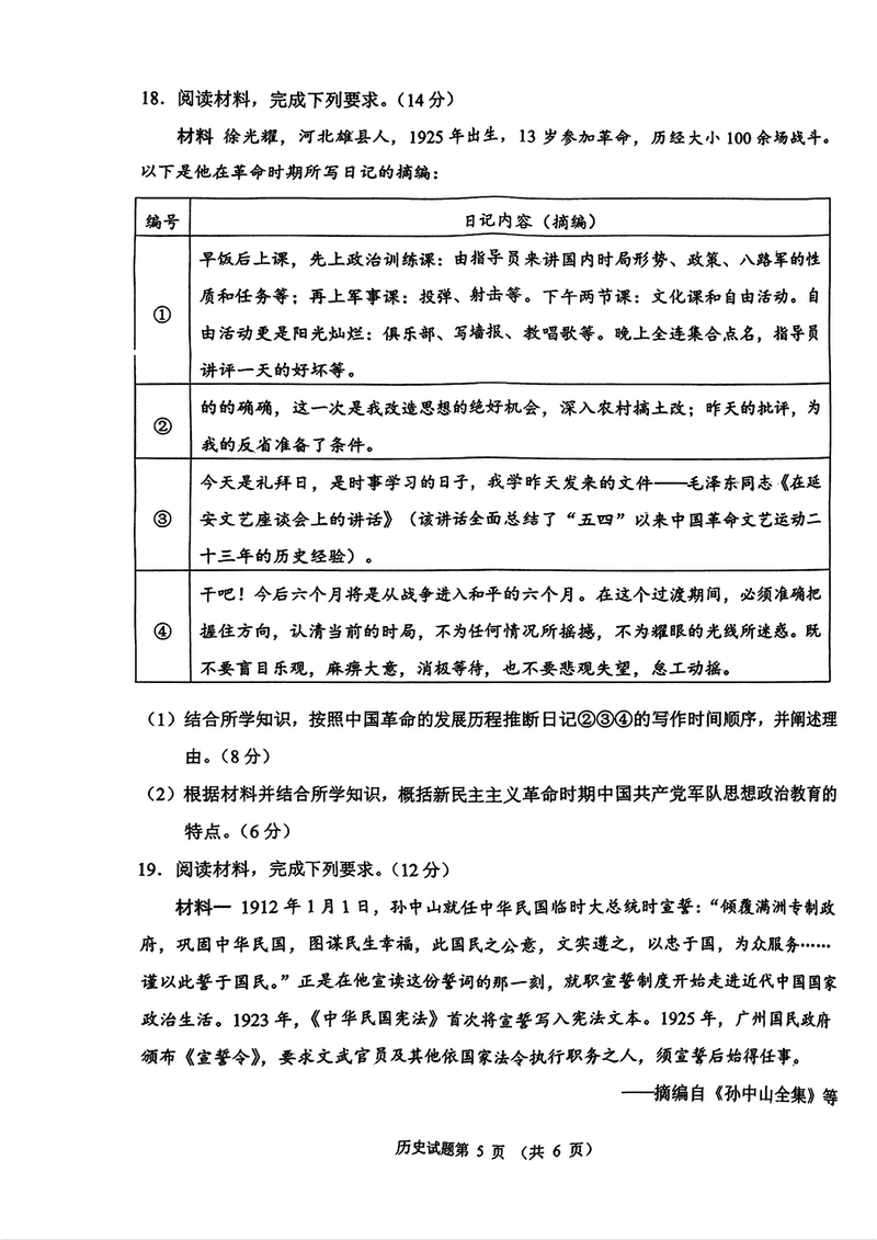
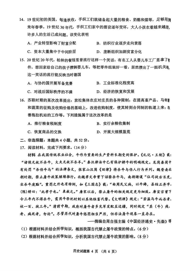
历史试题及答案解析