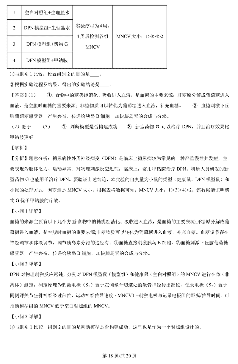
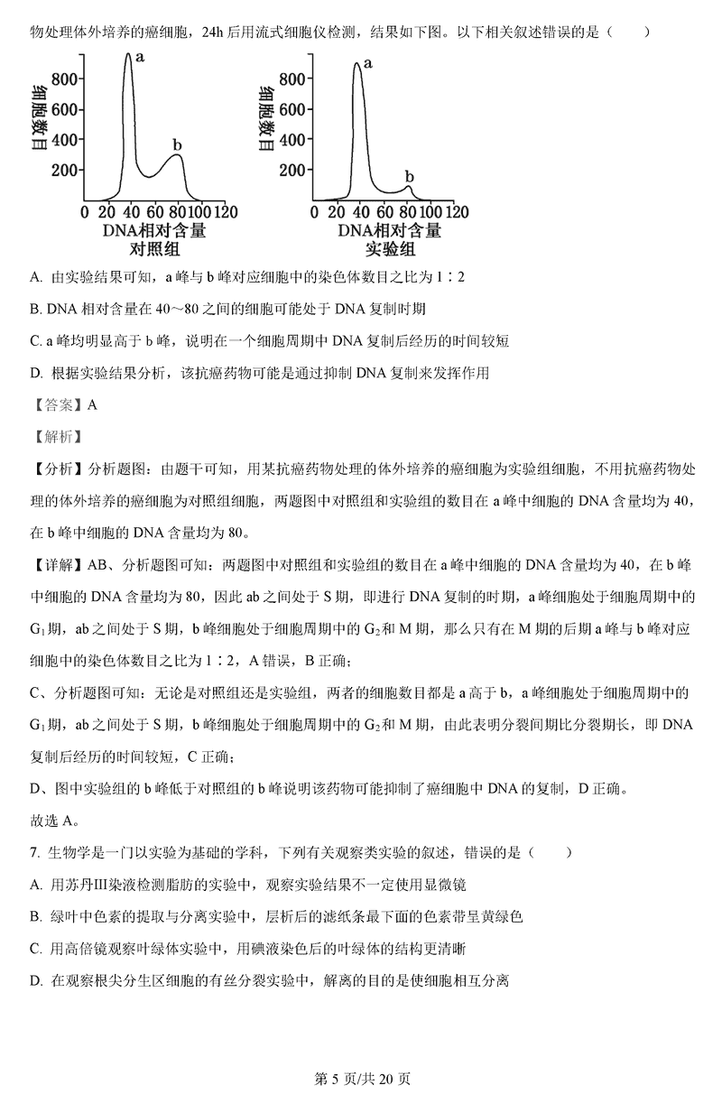
淮南市、淮北市2025届高三上学期第一次质检生物试题及答案
时间:
安徽 理综试题
淮南市、淮北市2025届高三上学期第一次质检生物考试已于近日开考,为方便考生考后及时查看考试情况,查漏补缺、弥补不足,本文整理了试题答案解析相关信息!
汇总:淮南市、淮北市2025届高三上学期第一次质量检测试题及答案汇总
生物试题及答案解析
淮南市、淮北市2025届高三上学期第一次质检生物考试已于近日开考,为方便考生考后及时查看考试情况,查漏补缺、弥补不足,本文整理了试题答案解析相关信息!
汇总:淮南市、淮北市2025届高三上学期第一次质量检测试题及答案汇总
生物试题及答案解析