千亿 >江苏高考 >江苏高考试题 >江苏文综试题 >

苏北四市2025届高三第一次调研历史试题及答案

时间: 江苏 文综试题

苏北四市(徐州、宿迁、淮安、连云港)2025届高三第一次调研历史考试已于近日开考,为方便考生考后及时查看考试情况,查漏补缺、弥补不足,本文整理了试题答案解析相关信息!

汇总:苏北四市2025届高三第一次调研测试试题及答案汇总

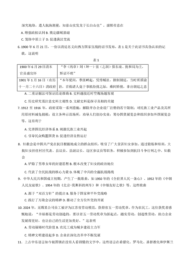
历史试题及答案解析