千亿 >河南高考 >河南高考试题 >河南英语试题 >

河南郑州2025届高三第一次质量预测英语试题及答案

时间: 河南 英语试题

河南郑州2025届高三第一次质量预测英语考试已于近日开考,为方便考生考后及时查看考试情况,查漏补缺、弥补不足,本文整理了试题答案解析相关信息!

汇总:河南郑州2025届高三第一次质量预测试题及答案汇总

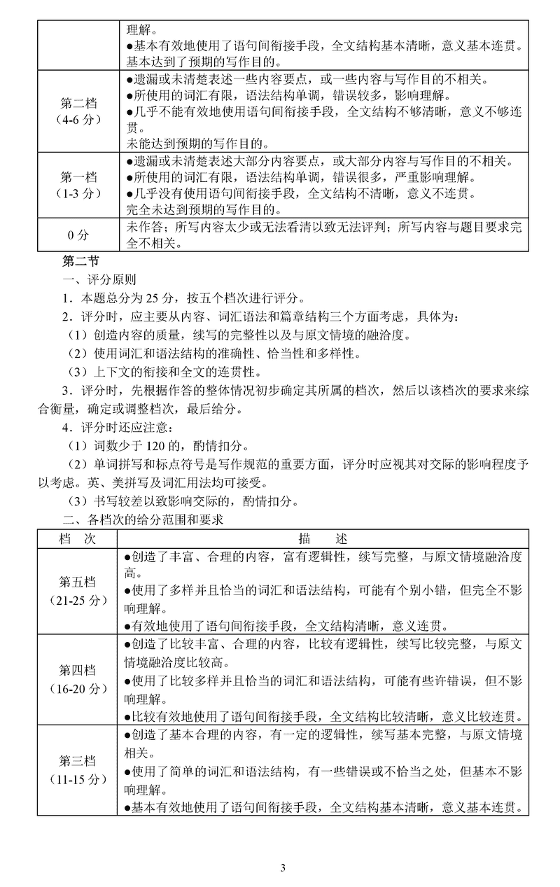
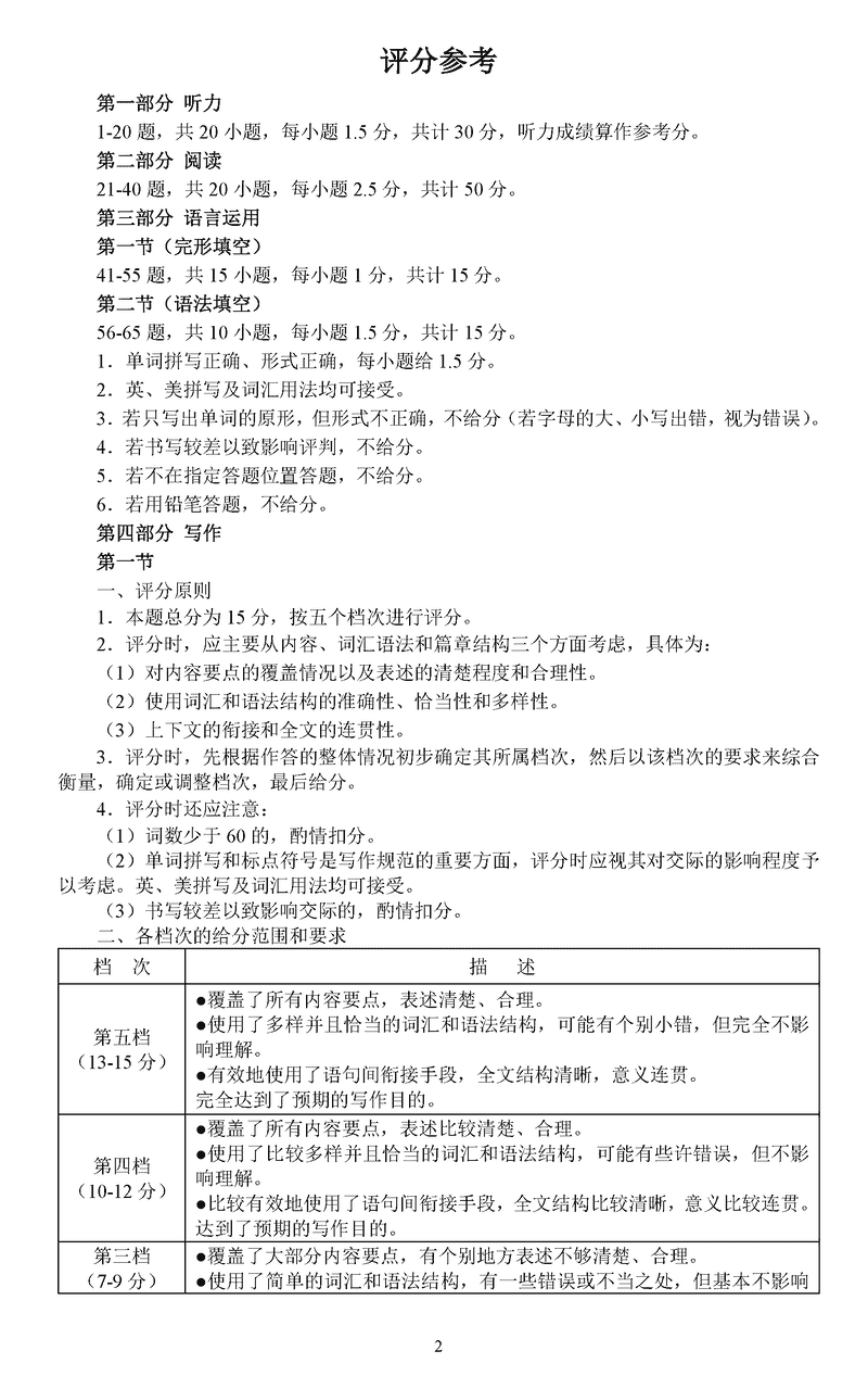
英语试题及答案解析