毕节一诊2025届高三上学期第一次诊断英语试题及答案
时间:
贵州 英语试题
毕节一诊2025届高三上学期第一次诊断英语考试已于近日开考,为方便考生考后及时查看考试情况,查漏补缺、弥补不足,本文整理了试题答案解析相关信息!
汇总:毕节一诊2025届高三上学期第一次诊断考试试题及答案汇总
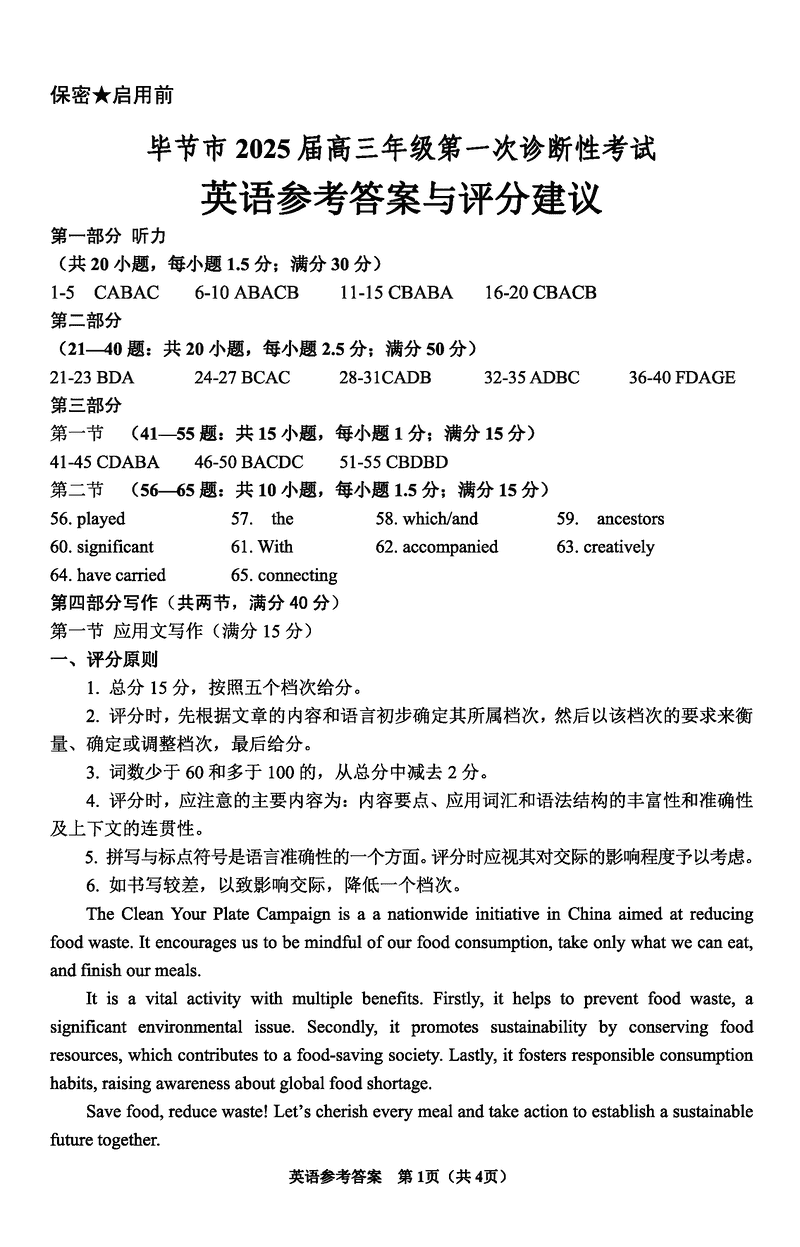
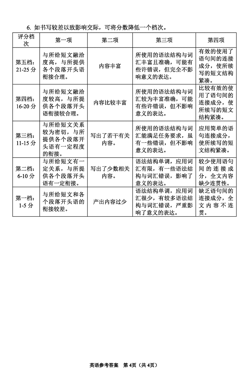
英语试题及答案解析
毕节一诊2025届高三上学期第一次诊断英语考试已于近日开考,为方便考生考后及时查看考试情况,查漏补缺、弥补不足,本文整理了试题答案解析相关信息!
汇总:毕节一诊2025届高三上学期第一次诊断考试试题及答案汇总
英语试题及答案解析