淄博实验中学2024-2025学年高三下学期开学语文试题及答案
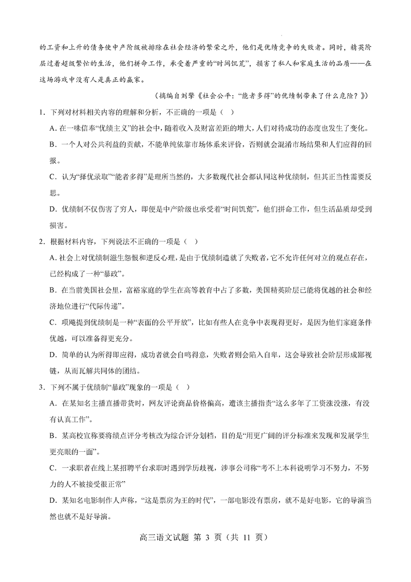
时间:
山东 语文试题
淄博实验中学2024-2025学年高三下学期开学语文考试已于近日开考,为方便考生考后及时查看考试情况,查漏补缺、弥补不足,本文整理了试题答案解析相关信息!
汇总:淄博实验中学2024-2025学年高三下学期开学考试试题及答案汇总
语文试题及答案解析
淄博实验中学2024-2025学年高三下学期开学语文考试已于近日开考,为方便考生考后及时查看考试情况,查漏补缺、弥补不足,本文整理了试题答案解析相关信息!
汇总:淄博实验中学2024-2025学年高三下学期开学考试试题及答案汇总
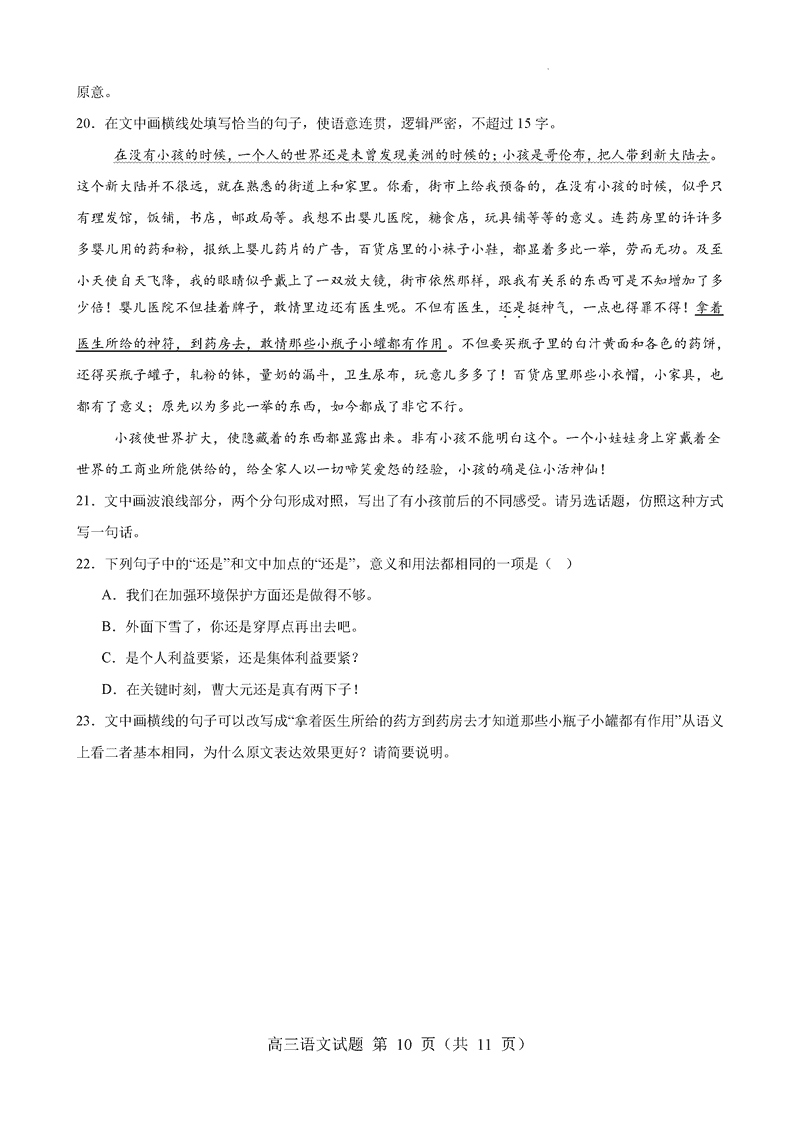
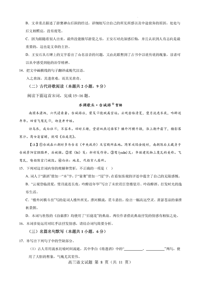
语文试题及答案解析