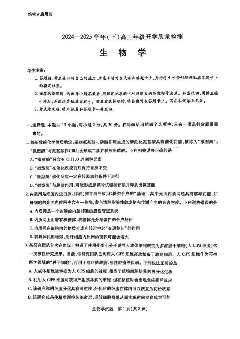
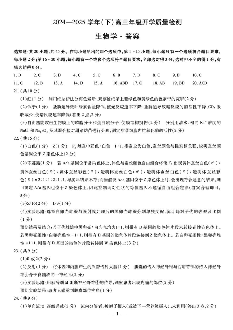
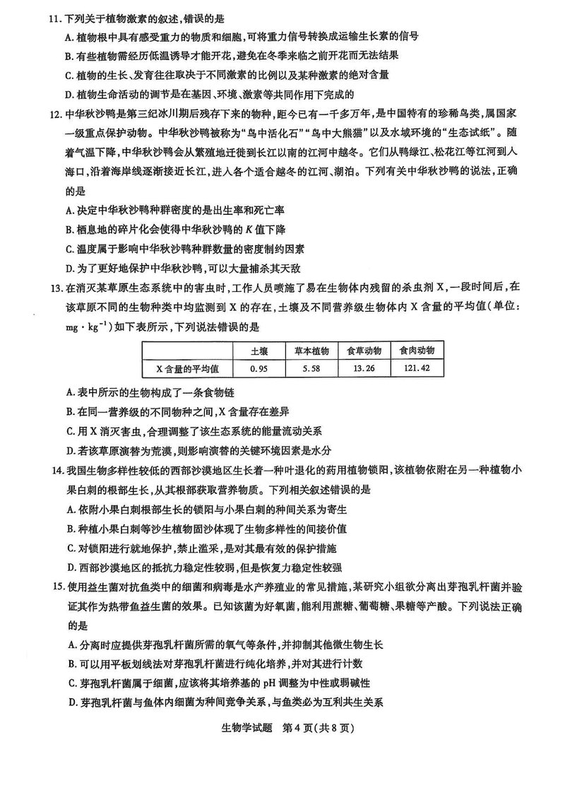
山东天一大联考齐鲁名校教研共同体2025年高三下开学质检生物试题及答案
时间:
山东 理综试题
山东天一大联考齐鲁名校教研共同体2025年高三下开学质检生物考试已于近日开考,为方便考生考后及时查看考试情况,查漏补缺、弥补不足,本文整理了试题答案解析相关信息!
汇总:山东天一大联考 齐鲁名校教研共同体2024-2025学年(下)高三开学质检试题及答案汇总
生物试题及答案解析
山东天一大联考齐鲁名校教研共同体2025年高三下开学质检生物考试已于近日开考,为方便考生考后及时查看考试情况,查漏补缺、弥补不足,本文整理了试题答案解析相关信息!
汇总:山东天一大联考 齐鲁名校教研共同体2024-2025学年(下)高三开学质检试题及答案汇总
生物试题及答案解析