九师联盟2025届高三下学期2月开学考化学试题及答案
时间:
理综试题
九师联盟2025届高三下学期2月开学考化学考试已于近日开考,为方便考生考后及时查看考试情况,查漏补缺、弥补不足,本文整理了试题答案解析相关信息!
汇总:九师联盟2025届高三下学期2月开学考试试题及答案汇总
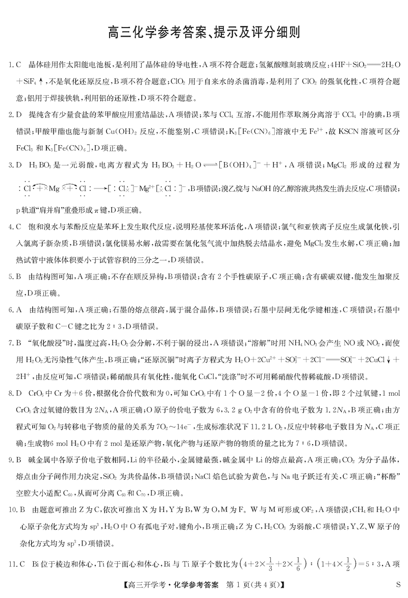
化学试题及答案解析
九师联盟2025届高三下学期2月开学考化学考试已于近日开考,为方便考生考后及时查看考试情况,查漏补缺、弥补不足,本文整理了试题答案解析相关信息!
汇总:九师联盟2025届高三下学期2月开学考试试题及答案汇总
化学试题及答案解析