广东省领航高中联盟2025届高三下学期2月开学考英语试题及答案
时间:
广东 英语试题
广东省领航高中联盟2025届高三下学期2月开学考英语考试已于近日开考,为方便考生考后及时查看考试情况,查漏补缺、弥补不足,本文整理了试题答案解析相关信息!
汇总:广东省领航高中联盟2025届高三下学期2月开学考试题及答案汇总
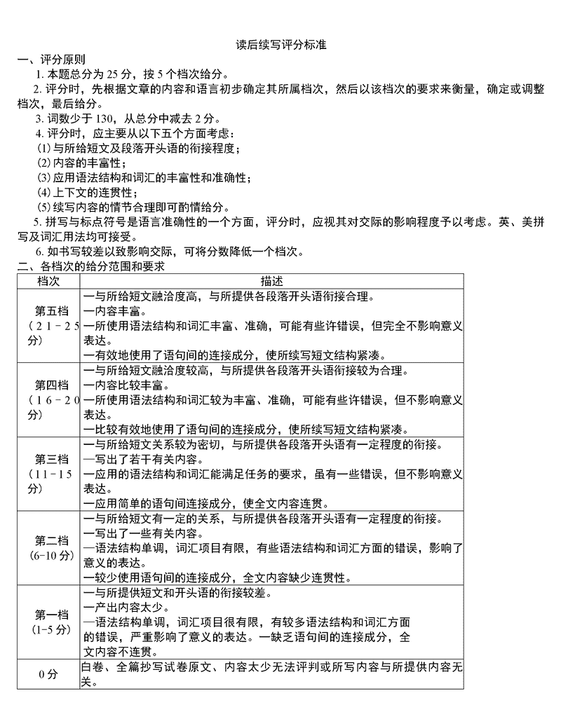
英语试题及答案解析
广东省领航高中联盟2025届高三下学期2月开学考英语考试已于近日开考,为方便考生考后及时查看考试情况,查漏补缺、弥补不足,本文整理了试题答案解析相关信息!
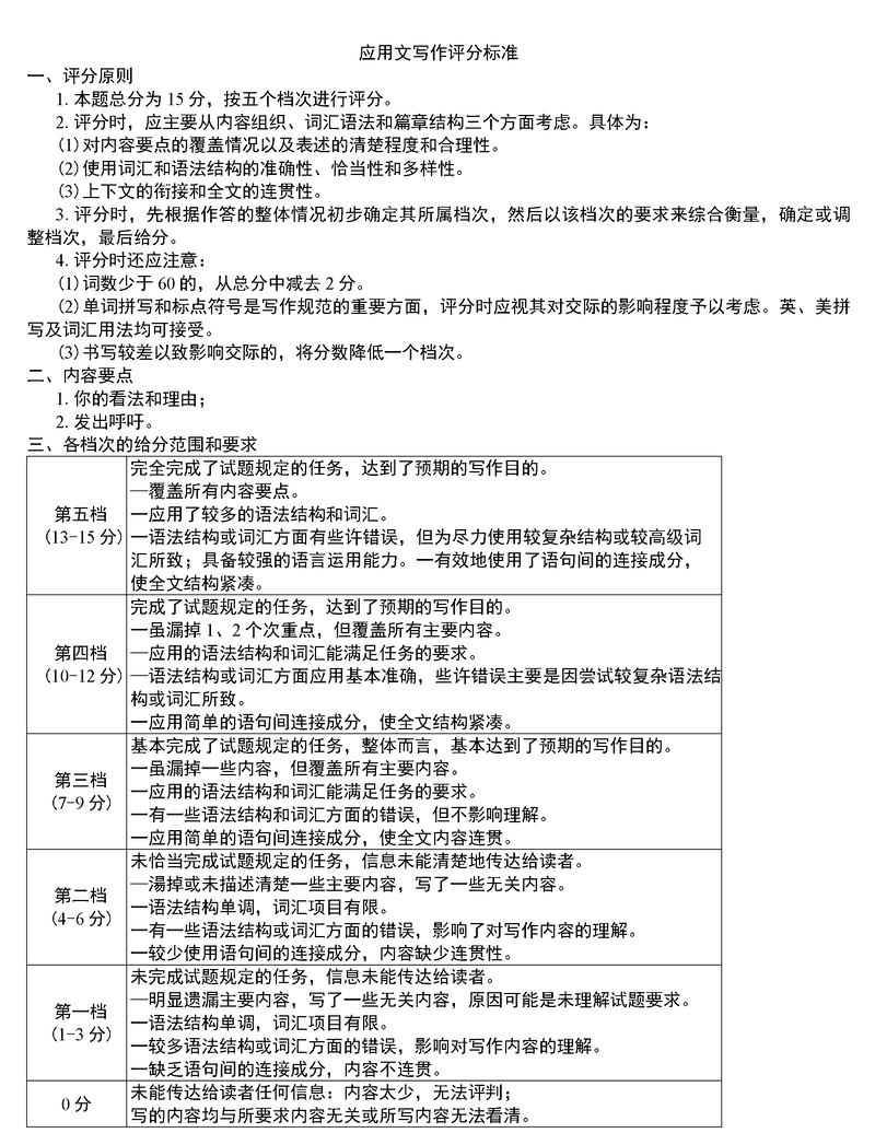
汇总:广东省领航高中联盟2025届高三下学期2月开学考试题及答案汇总
英语试题及答案解析