河北省2024-2025高三省级联测冲刺卷I化学试题及答案
时间:
河北 理综试题
河北省2024-2025高三省级联测冲刺卷I化学考试已于近日开考,为方便考生考后及时查看考试情况,查漏补缺、弥补不足,本文整理了试题答案解析相关信息!
汇总:河北省2024-2025高三省级联测冲刺卷I试题及答案汇总
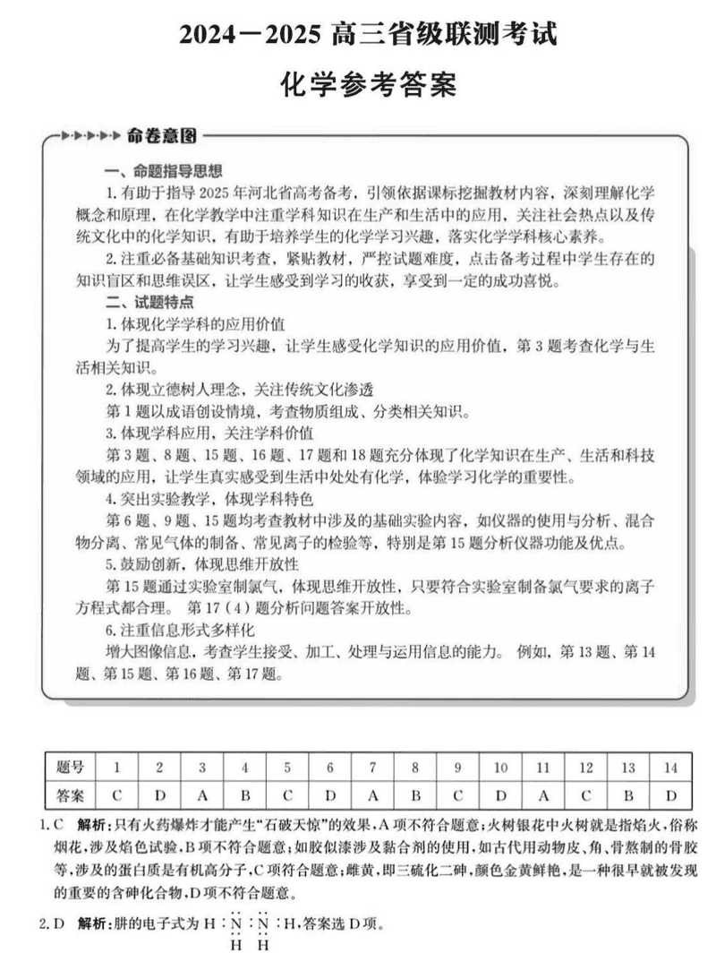
化学试题及答案解析
河北省2024-2025高三省级联测冲刺卷I化学考试已于近日开考,为方便考生考后及时查看考试情况,查漏补缺、弥补不足,本文整理了试题答案解析相关信息!
汇总:河北省2024-2025高三省级联测冲刺卷I试题及答案汇总
化学试题及答案解析