千亿 >山东高考 >山东高考试题 >山东理综试题 >

烟台、德州、东营2025年3月高三一模生物试题及答案

时间: 山东 理综试题

烟台、德州、东营2025年3月高三一模生物考试已于近日开考,为方便考生考后及时查看考试情况,查漏补缺、弥补不足,本文整理了试题答案解析相关信息!

汇总:烟台、德州、东营2025年3月高三一模试题及答案汇总

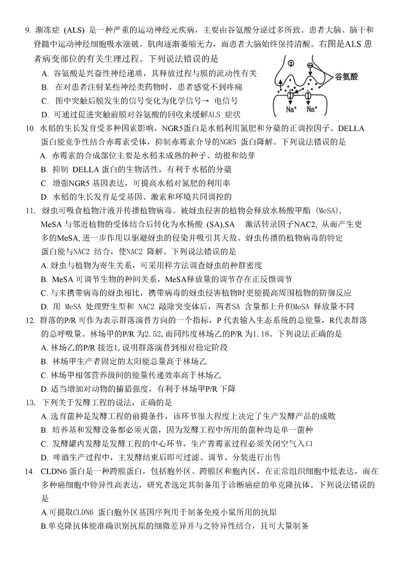
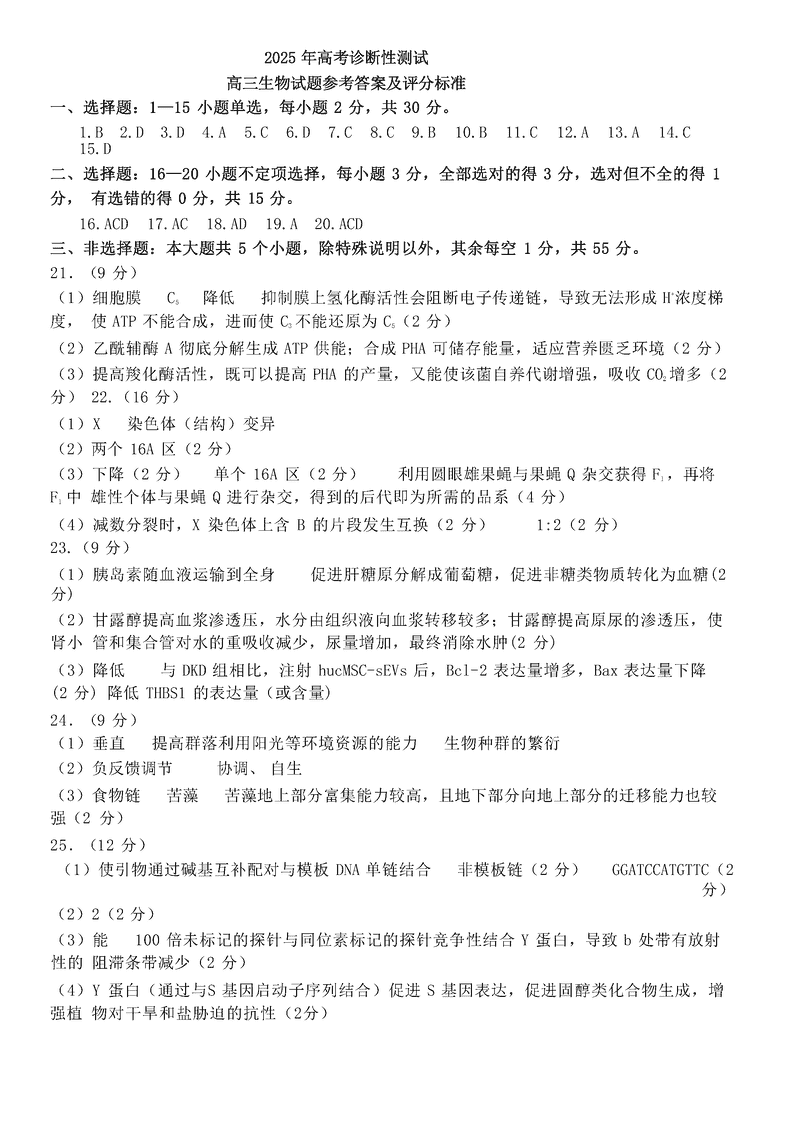
生物试题及答案解析