四川成都2025届高三第二次诊断性检测生物试题及答案
时间:
四川 理综试题
四川成都2025届高三第二次诊断性检测生物考试已于近日开考,为方便考生考后及时查看考试情况,查漏补缺、弥补不足,本文整理了试题答案解析相关信息!
汇总:四川成都2022级高中毕业班第二次诊断性检测试题及答案汇总
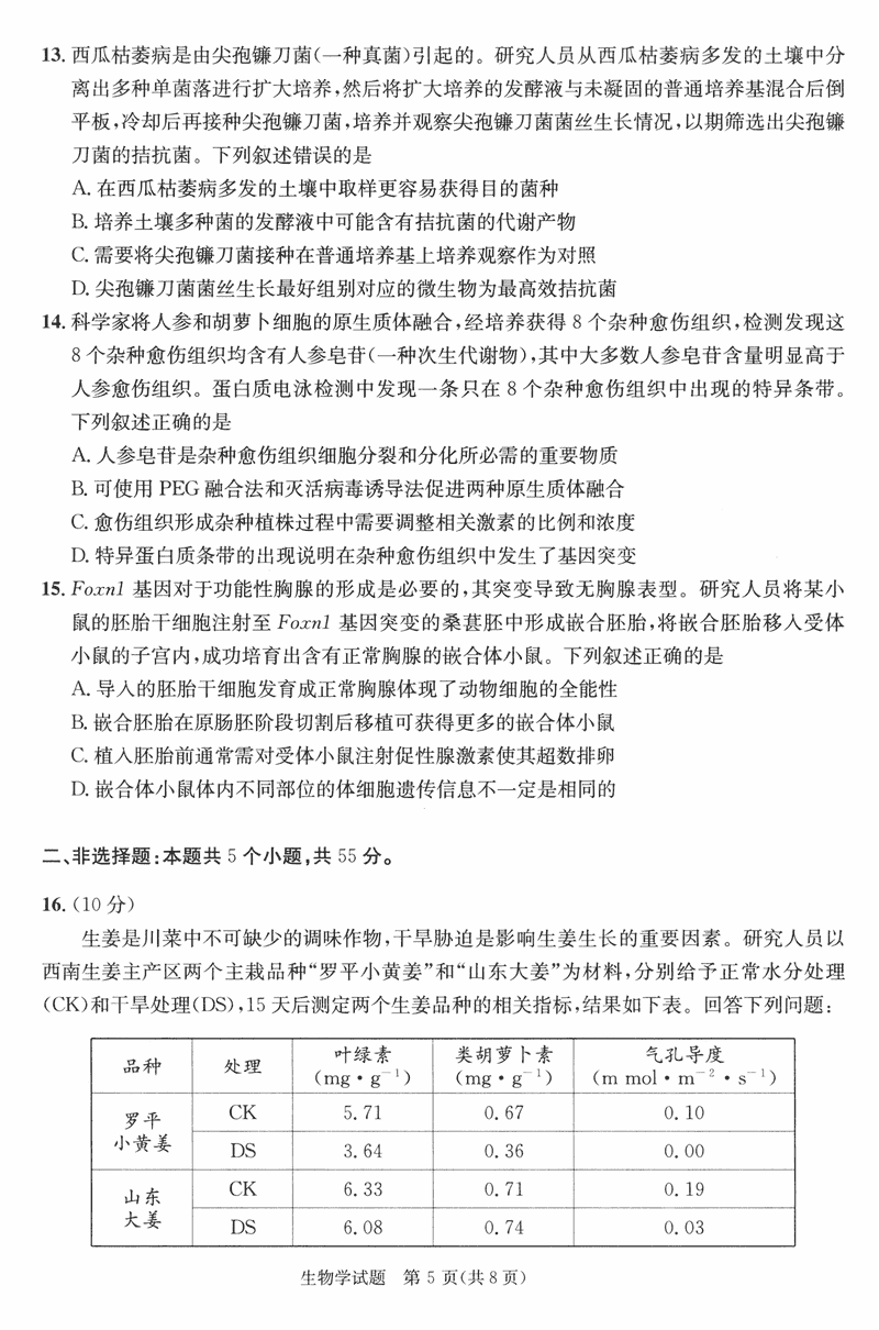
生物试题及答案解析
四川成都2025届高三第二次诊断性检测生物考试已于近日开考,为方便考生考后及时查看考试情况,查漏补缺、弥补不足,本文整理了试题答案解析相关信息!
汇总:四川成都2022级高中毕业班第二次诊断性检测试题及答案汇总
生物试题及答案解析