千亿 >安徽高考 >安徽高考试题 >安徽英语试题 >

蚌埠市2025届高三第二次教学质检日语试题及答案

时间: 安徽 英语试题

蚌埠市2025届高三第二次教学质检日语考试已于近日开考,为方便考生考后及时查看考试情况,查漏补缺、弥补不足,本文整理了试题答案解析相关信息!

汇总:蚌埠市2025届高三第二次教学质量检查试题及答案汇总

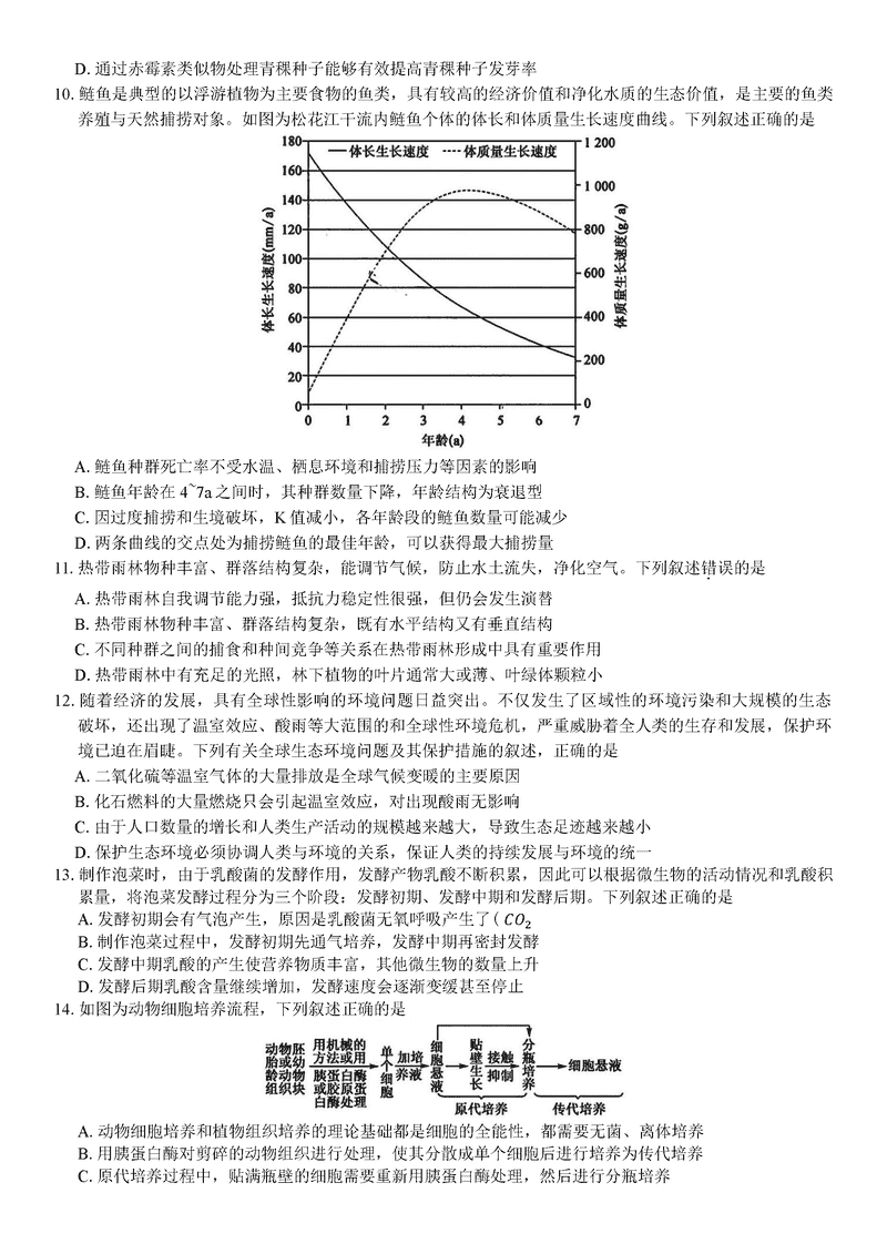
日语试题及答案解析