东北三省三校2025届高三二模地理试题及答案
时间:
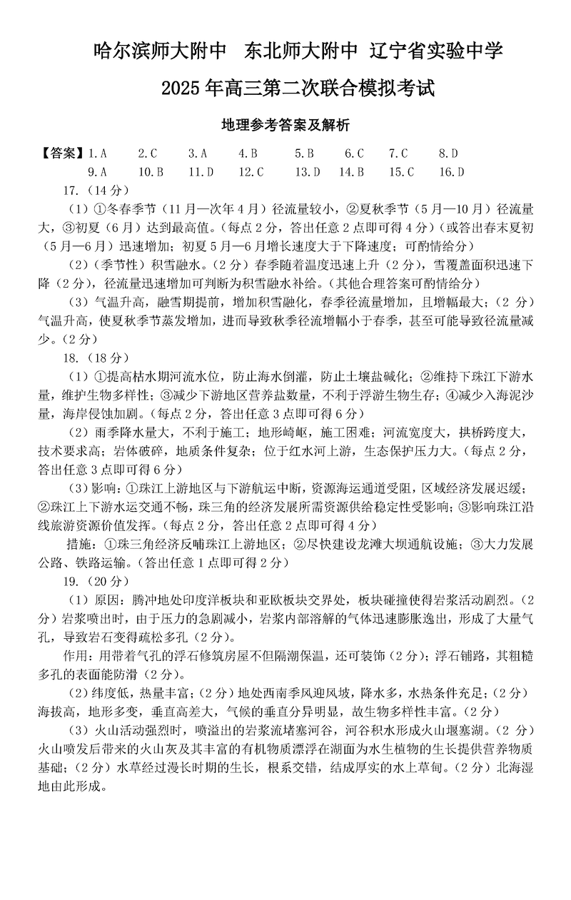
吉林 文综试题
东北三省三校2025届高三二模地理考试已于近日开考,为方便考生考后及时查看考试情况,查漏补缺、弥补不足,本文整理了试题答案解析相关信息!
汇总:东北三省三校2025届高三第二次联合模拟考试试题及答案汇总
地理试题及答案解析
东北三省三校2025届高三二模地理考试已于近日开考,为方便考生考后及时查看考试情况,查漏补缺、弥补不足,本文整理了试题答案解析相关信息!
汇总:东北三省三校2025届高三第二次联合模拟考试试题及答案汇总
地理试题及答案解析