江西省八所重点中学2025届高三4月联考生物试题及答案
时间:
江西 理综试题
江西省八所重点中学2025届高三下学期4月二模联考生物考试已于近日开考,为方便考生考后及时查看考试情况,查漏补缺、弥补不足,本文整理了试题答案解析相关信息!
汇总:江西省八所重点中学2025届高三下学期4月二模联考试题及答案汇总
生物试题及答案解析
江西省八所重点中学2025届高三下学期4月二模联考生物考试已于近日开考,为方便考生考后及时查看考试情况,查漏补缺、弥补不足,本文整理了试题答案解析相关信息!
汇总:江西省八所重点中学2025届高三下学期4月二模联考试题及答案汇总
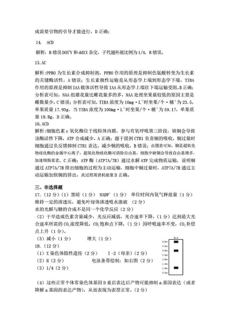
生物试题及答案解析