浙江金华十校2025年4月高三模考历史试题及答案
时间:
浙江 文综试题
浙江省金华十校2025年4月高三模考历史考试已于近日开考,为方便考生考后及时查看考试情况,查漏补缺、弥补不足,本文整理了试题答案解析相关信息!
汇总:浙江省金华十校2025年4月高三模拟考试试题及答案汇总
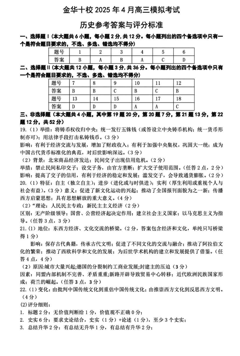
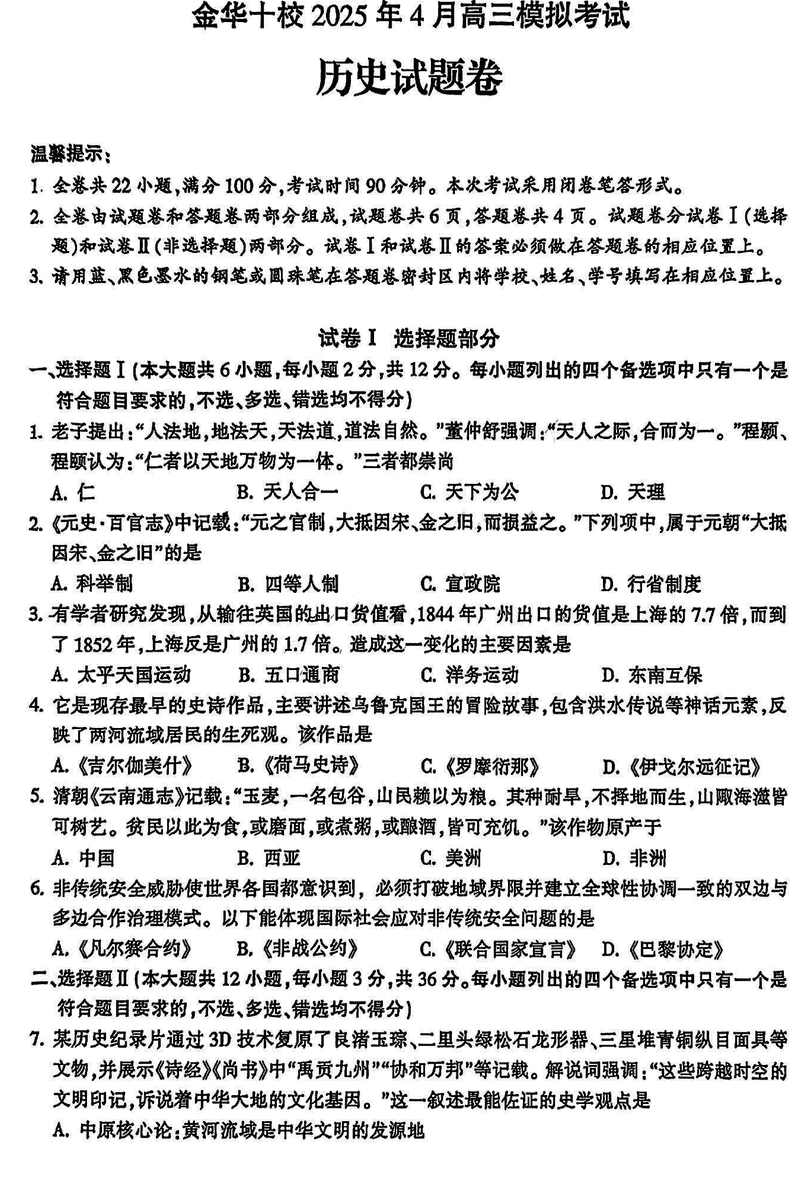
历史试题及答案解析
浙江省金华十校2025年4月高三模考历史考试已于近日开考,为方便考生考后及时查看考试情况,查漏补缺、弥补不足,本文整理了试题答案解析相关信息!
汇总:浙江省金华十校2025年4月高三模拟考试试题及答案汇总
历史试题及答案解析