千亿 >广东高考 >广东高考试题 >广东理综试题 >

茂名二模2025年高三第二次综合测试物理试题及答案

时间: 广东 理综试题

茂名二模2025年高三第二次综合测试物理考试已于近日开考,为方便考生考后及时查看考试情况,查漏补缺、弥补不足,本文整理了试题答案解析相关信息!

汇总:茂名二模2025年高三第二次综合测试试题及答案汇总

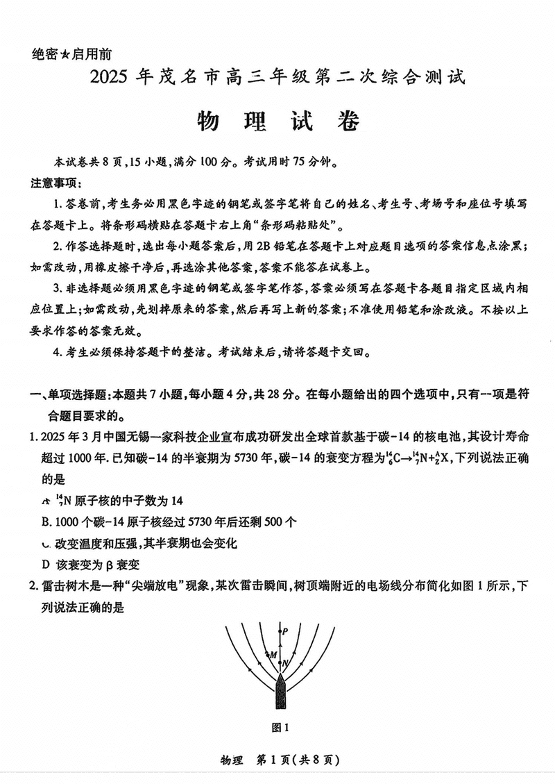
物理试题及答案解析