千亿 >浙江高考 >浙江高考试题 >浙江理综试题 >

浙江北斗星盟2025届高三下学期三模技术试题及答案

时间: 浙江 理综试题

浙江北斗星盟2025届高三下学期三模技术考试已于近日开考,为方便考生考后及时查看考试情况,查漏补缺、弥补不足,本文整理了试题答案解析相关信息!

汇总:浙江北斗星盟2025届高三下学期三模试题及答案汇总

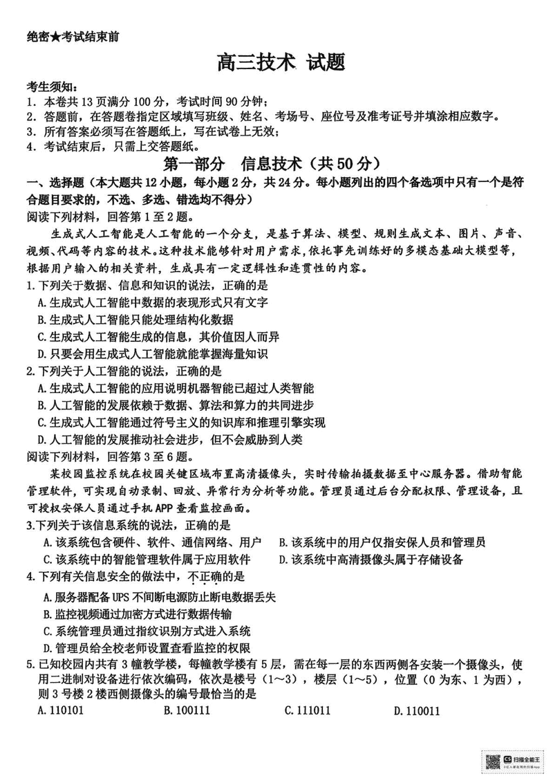
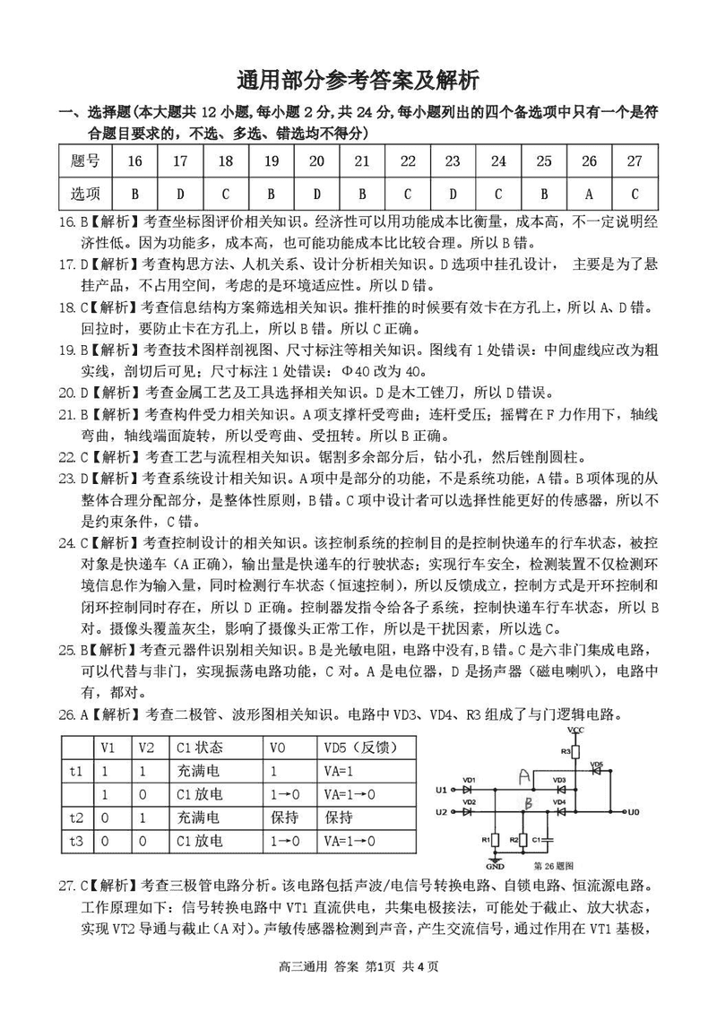
技术试题及答案解析