千亿 >河南高考 >河南高考试题 >河南文综试题 >

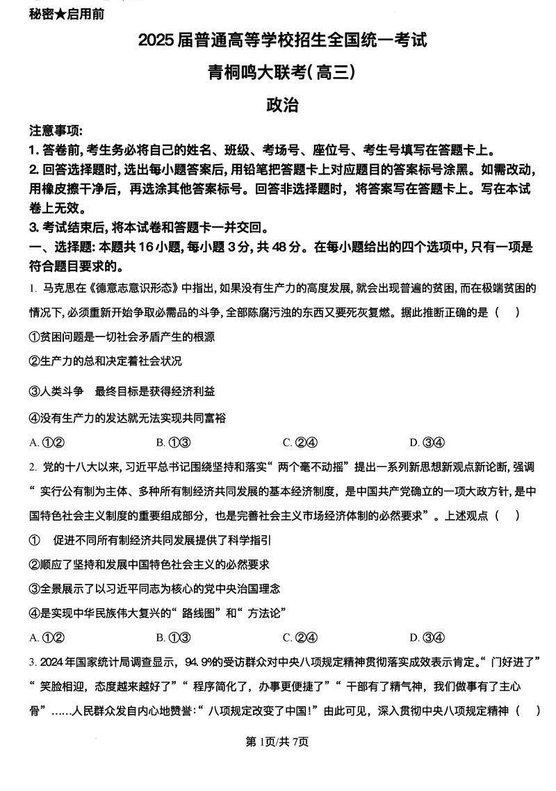
2025届高三下学期5月青桐鸣大联考政治试题及答案

时间: 河南 文综试题

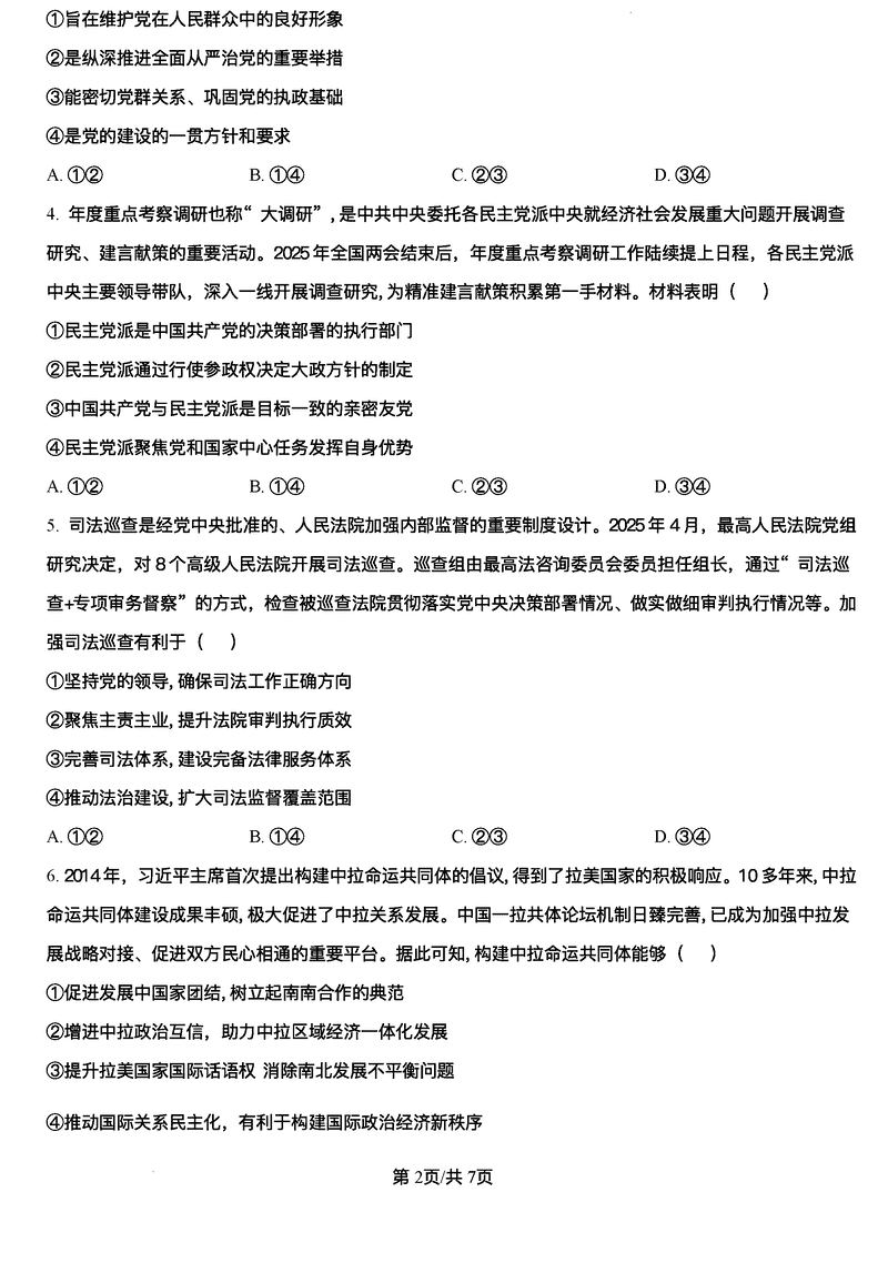
2025届高三下学期5月青桐鸣大联考政治考试已于近日开考,为方便考生考后及时查看考试情况,查漏补缺、弥补不足,本文整理了试题答案解析相关信息!

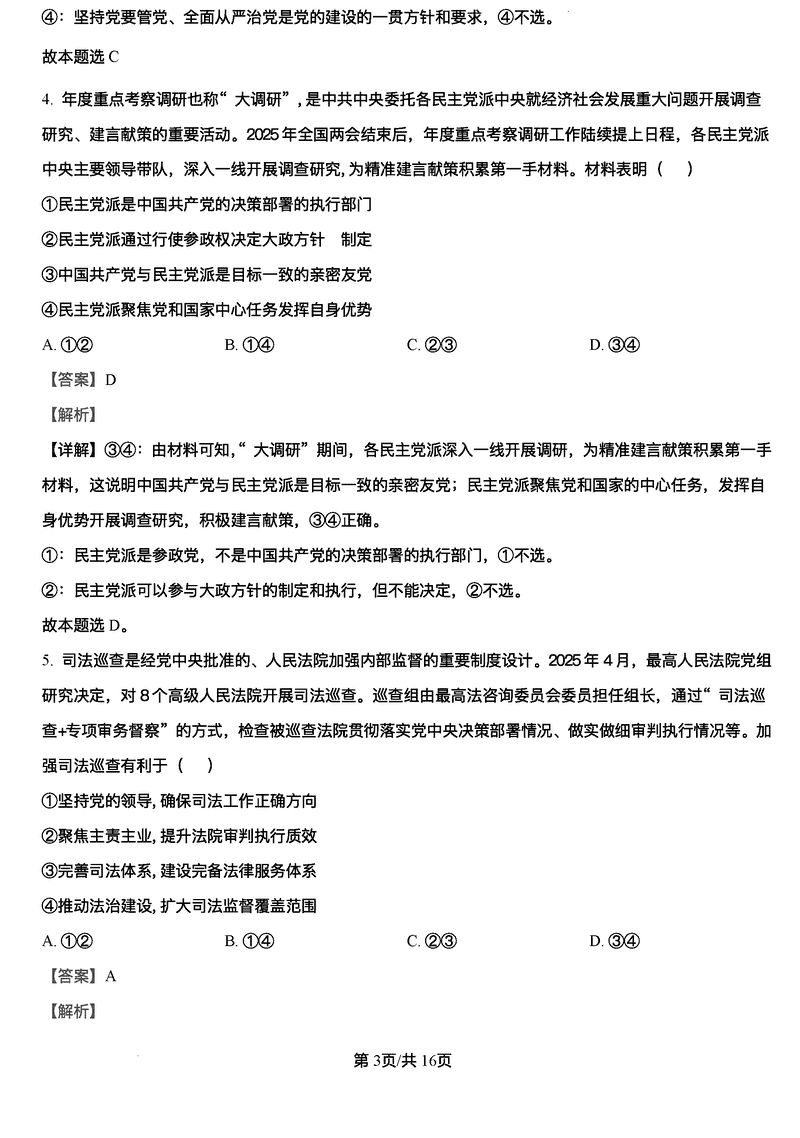
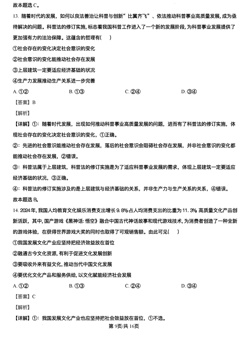
汇总:2025届高三下学期5月青桐鸣大联考试题及答案汇总

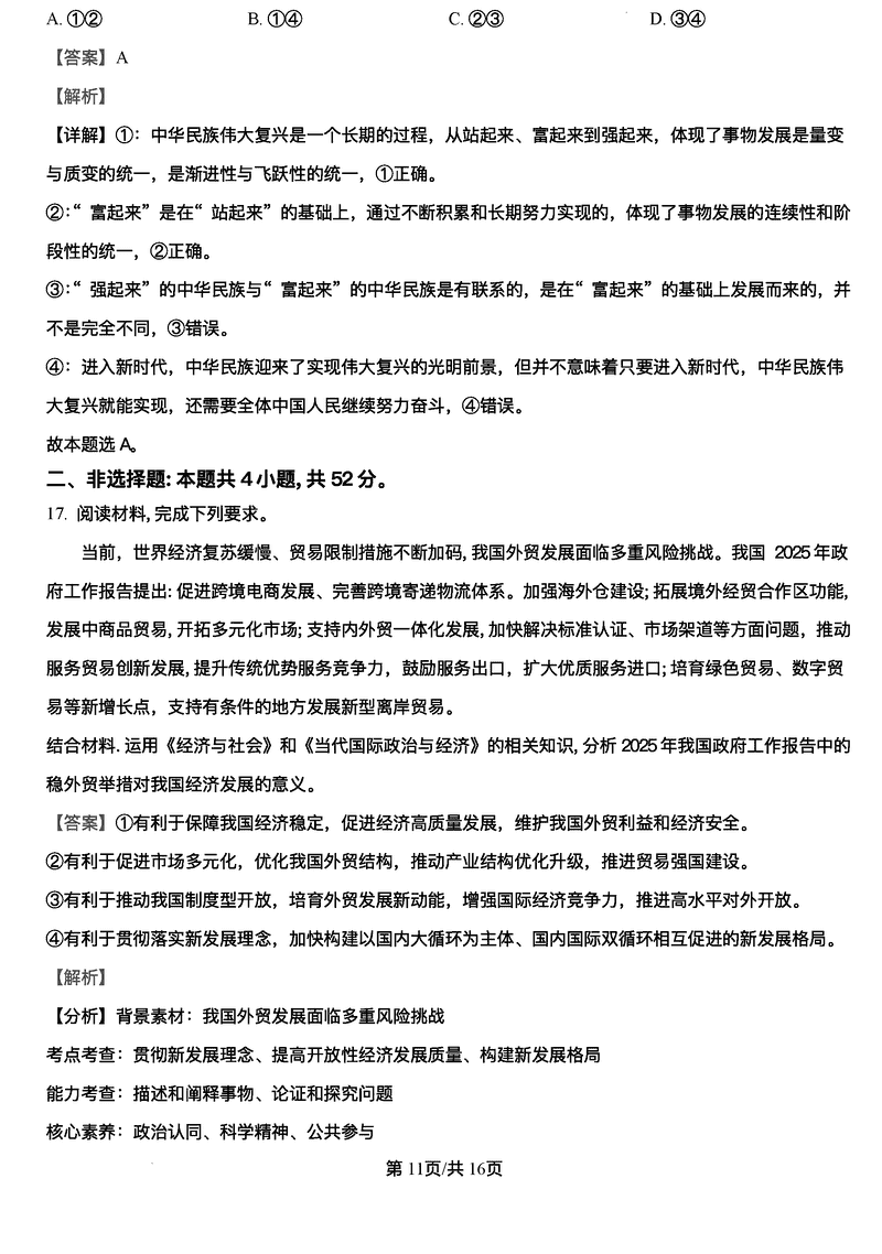
政治试题及答案解析