千亿 >浙江高考 >浙江高考试题 >浙江英语试题 >

温州三模2025届高三第三次适应性考日语试题及答案

时间: 浙江 英语试题

温州三模2025届高三第三次适应性考日语考试已于近日开考,为方便考生考后及时查看考试情况,查漏补缺、弥补不足,本文整理了试题答案解析相关信息!

汇总:温州三模2025届高三第三次适应性考试试题及答案汇总

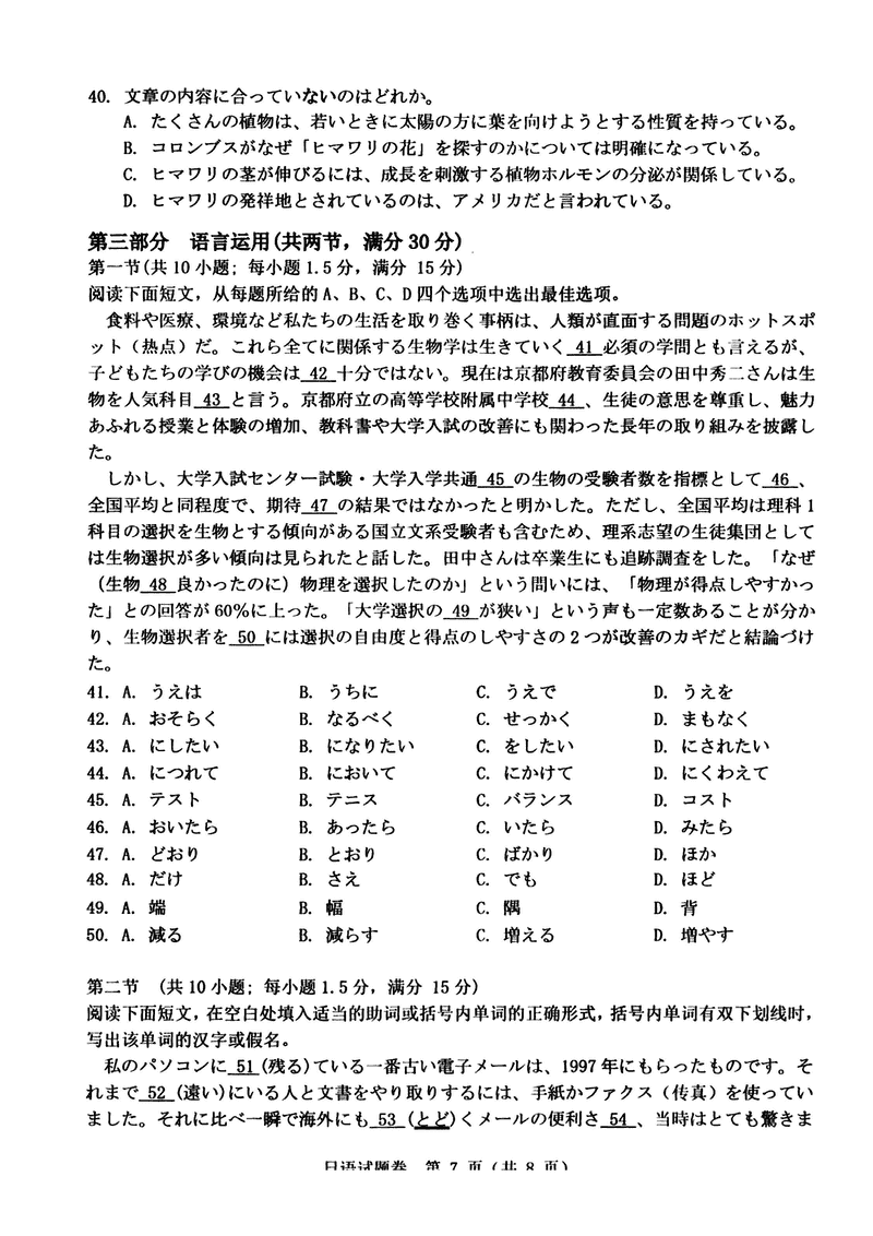
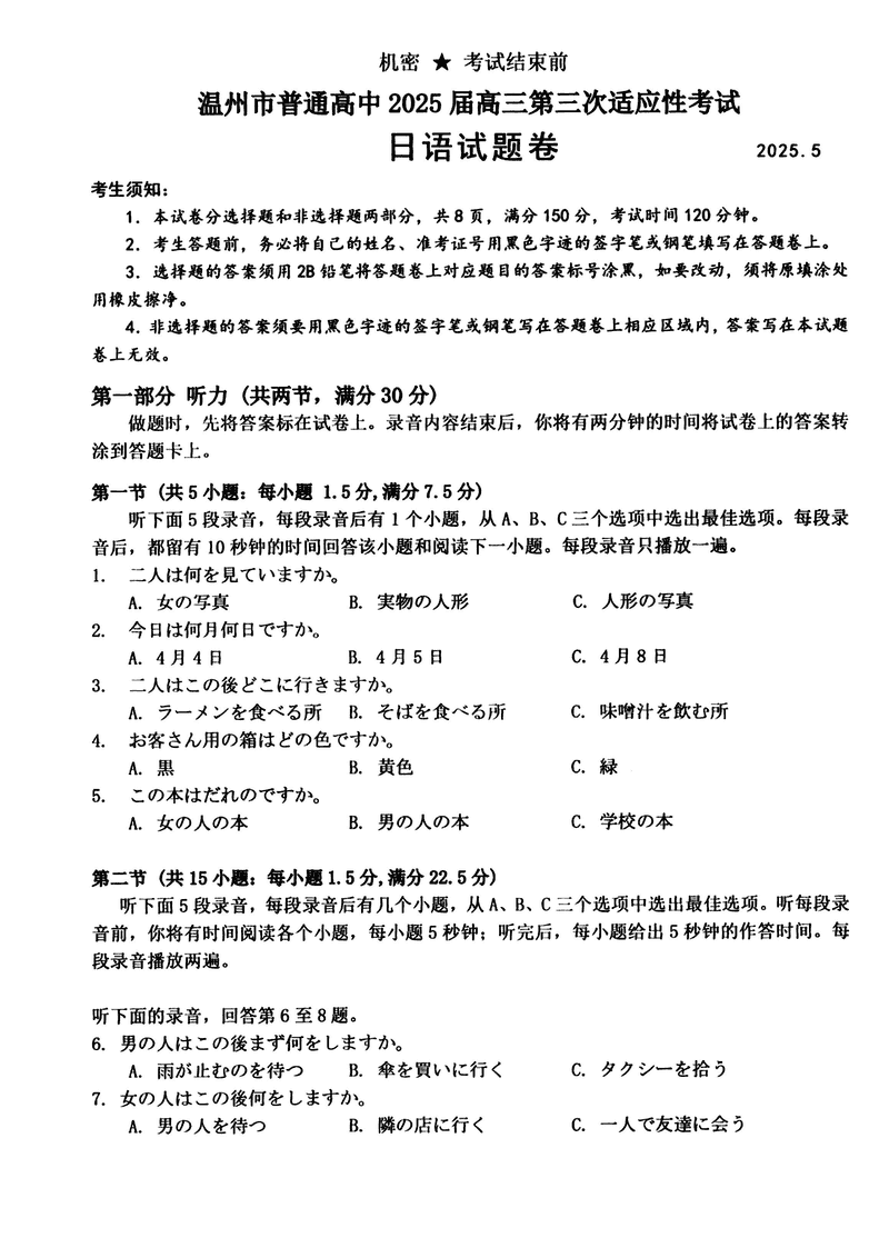
日语试题及答案解析