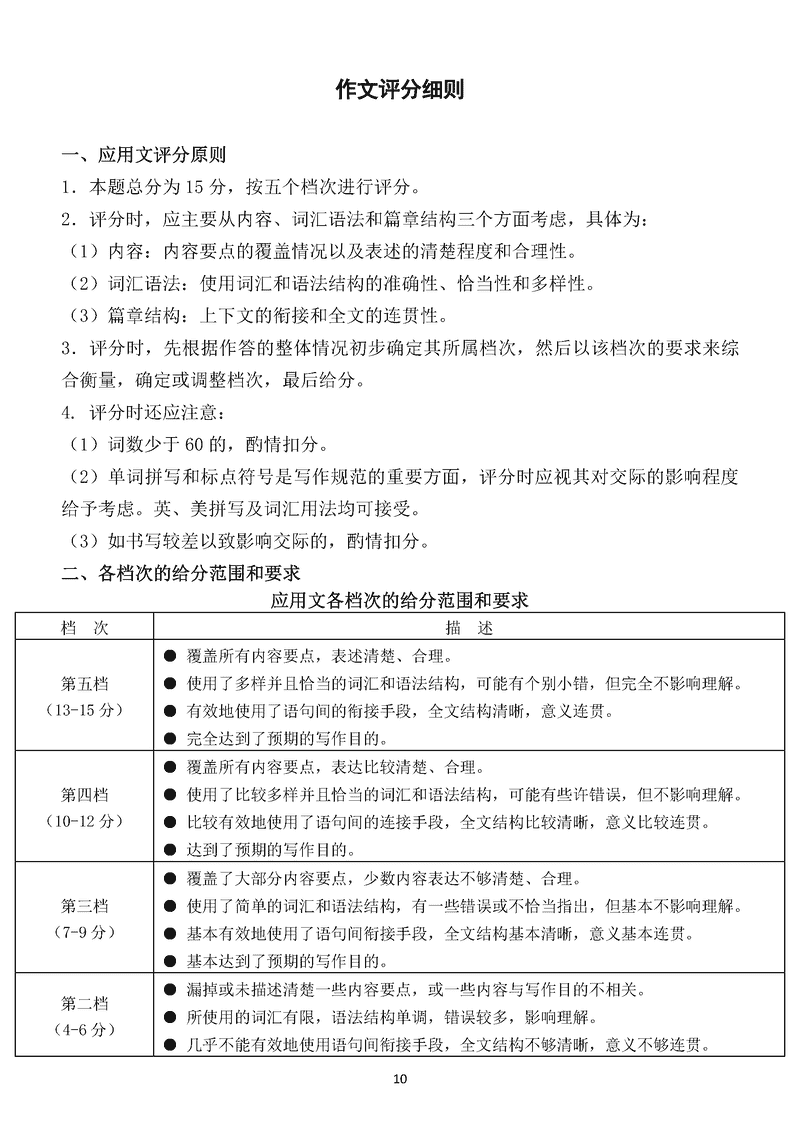
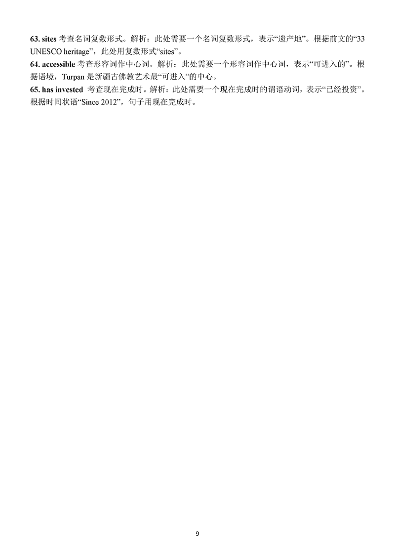
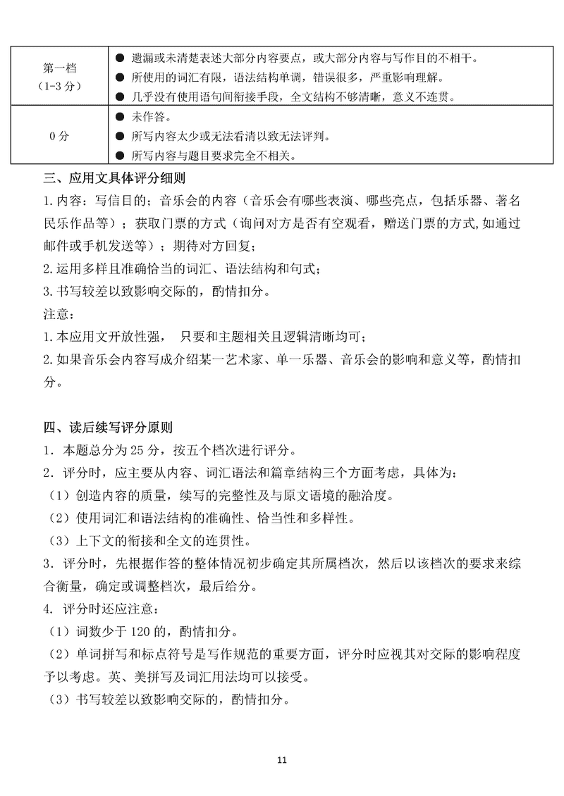
千亿 >广西高考 >广西高考试题 >广西英语试题 >

2025届广西邕衡教育名校联盟高三5月全真模拟测试英语试题及答案

时间: 广西 英语试题

2025届广西邕衡教育名校联盟高三5月全真模拟英语考试已于近日开考,为方便考生考后及时查看考试情况,查漏补缺、弥补不足,本文整理了试题答案解析相关信息!

汇总:2025届广西邕衡教育名校联盟高三5月全真模拟联合测试试题及答案汇总

英语试题及答案解析