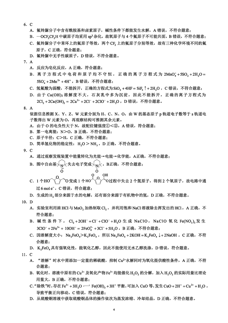
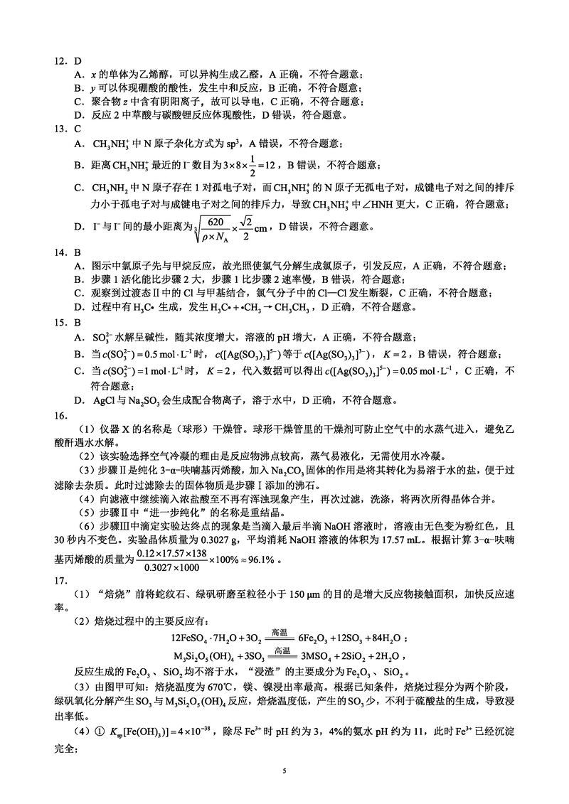
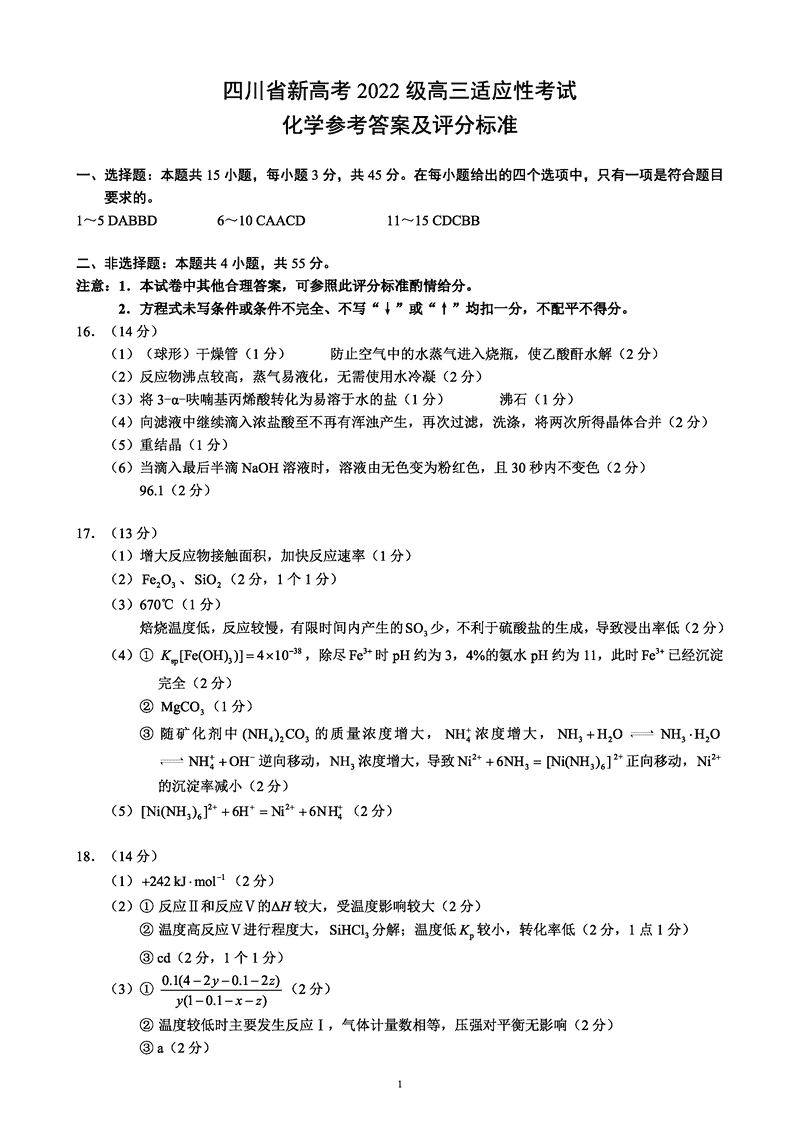
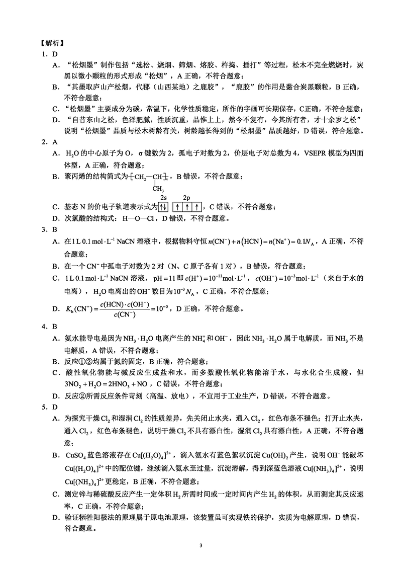
四川蓉城名校联盟新高考2025届高三5月适应性考化学试题及答案
时间:
四川 理综试题
四川蓉城名校联盟新高考2025届高三5月适应性考化学考试已于近日开考,为方便考生考后及时查看考试情况,查漏补缺、弥补不足,本文整理了试题答案解析相关信息!
汇总:四川蓉城名校联盟新高考2025届高三5月适应性考试试题及答案汇总
化学试题及答案解析
四川蓉城名校联盟新高考2025届高三5月适应性考化学考试已于近日开考,为方便考生考后及时查看考试情况,查漏补缺、弥补不足,本文整理了试题答案解析相关信息!
汇总:四川蓉城名校联盟新高考2025届高三5月适应性考试试题及答案汇总
化学试题及答案解析