千亿 >河北高考 >河北高考试题 >河北文综试题 >

石家庄三模2025届高三教学质检三地理试题及答案

时间: 河北 文综试题

石家庄三模2025届高三教学质量检测三地理考试已于近日开考,为方便考生考后及时查看考试情况,查漏补缺、弥补不足,本文整理了试题答案解析相关信息!

汇总:石家庄三模2025届高三教学质量检测三试题及答案汇总

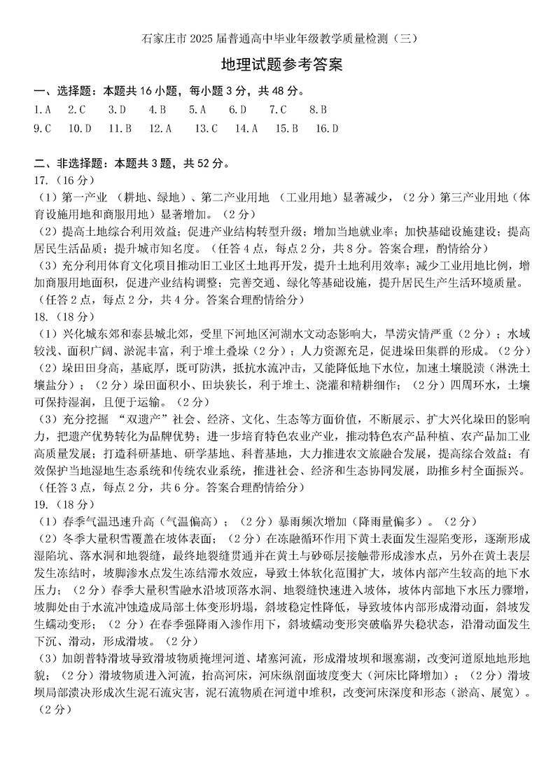
地理试题及答案解析