浙江精诚联盟2025高三5月适应性联考生物试题及答案
时间:
浙江 理综试题
浙江精诚联盟2025高三5月适应性联考生物考试已于近日开考,为方便考生考后及时查看考试情况,查漏补缺、弥补不足,本文整理了试题答案解析相关信息!
汇总:2025浙江精诚联盟高三下学期适应性联考试题及答案汇总
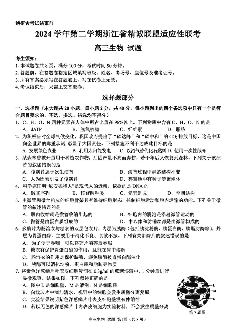
生物试题及答案解析
浙江精诚联盟2025高三5月适应性联考生物考试已于近日开考,为方便考生考后及时查看考试情况,查漏补缺、弥补不足,本文整理了试题答案解析相关信息!
汇总:2025浙江精诚联盟高三下学期适应性联考试题及答案汇总
生物试题及答案解析