山西三晋卓越联盟2025年高三5月质检物理试题及答案
时间:
山西 理综试题
山西三晋卓越联盟2025年高三5月质检物理考试已于近日开考,为方便考生考后及时查看考试情况,查漏补缺、弥补不足,本文整理了试题答案解析相关信息!
汇总:山西三晋卓越联盟2024-2025学年高三5月质检试题及答案汇总
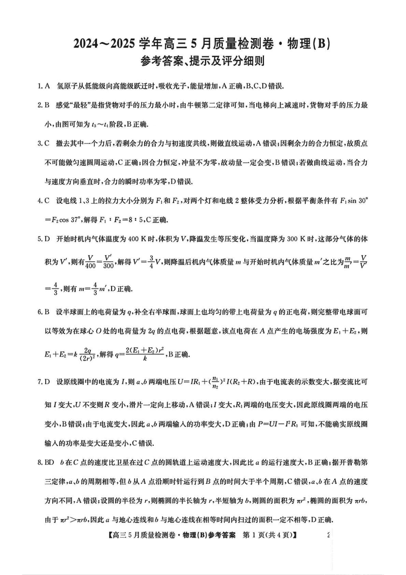
物理试题及答案解析
山西三晋卓越联盟2025年高三5月质检物理考试已于近日开考,为方便考生考后及时查看考试情况,查漏补缺、弥补不足,本文整理了试题答案解析相关信息!
汇总:山西三晋卓越联盟2024-2025学年高三5月质检试题及答案汇总
物理试题及答案解析