青岛三模2025年高三第三次适应性检测地理试题及答案
时间:
山东 文综试题
青岛三模2025年高三第三次适应性检测地理考试已于近日开考,为方便考生考后及时查看考试情况,查漏补缺、弥补不足,本文整理了试题答案解析相关信息!
汇总:青岛三模2025年高三年级第三次适应性检测试题及答案汇总
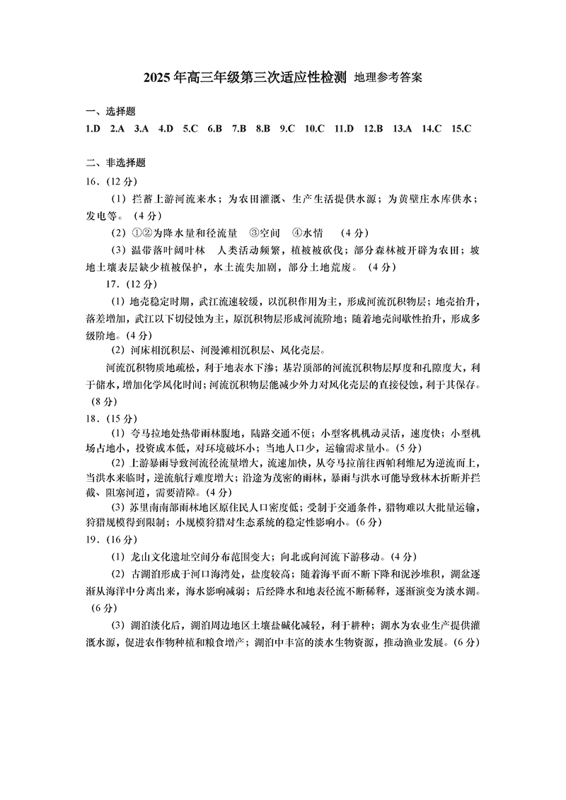
地理试题及答案解析
青岛三模2025年高三第三次适应性检测地理考试已于近日开考,为方便考生考后及时查看考试情况,查漏补缺、弥补不足,本文整理了试题答案解析相关信息!
汇总:青岛三模2025年高三年级第三次适应性检测试题及答案汇总
地理试题及答案解析