千亿 >安徽高考 >安徽高考试题 >安徽语文试题 >

合肥一六八中学2025届高三最后一卷语文试题及答案

时间: 安徽 语文试题

合肥一六八中学2025届高三最后一卷语文考试已于近日开考,为方便考生考后及时查看考试情况,查漏补缺、弥补不足,本文整理了试题答案解析相关信息!

汇总:合肥一六八中学2025届高三最后一卷试题及答案汇总

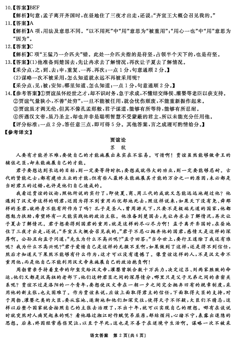
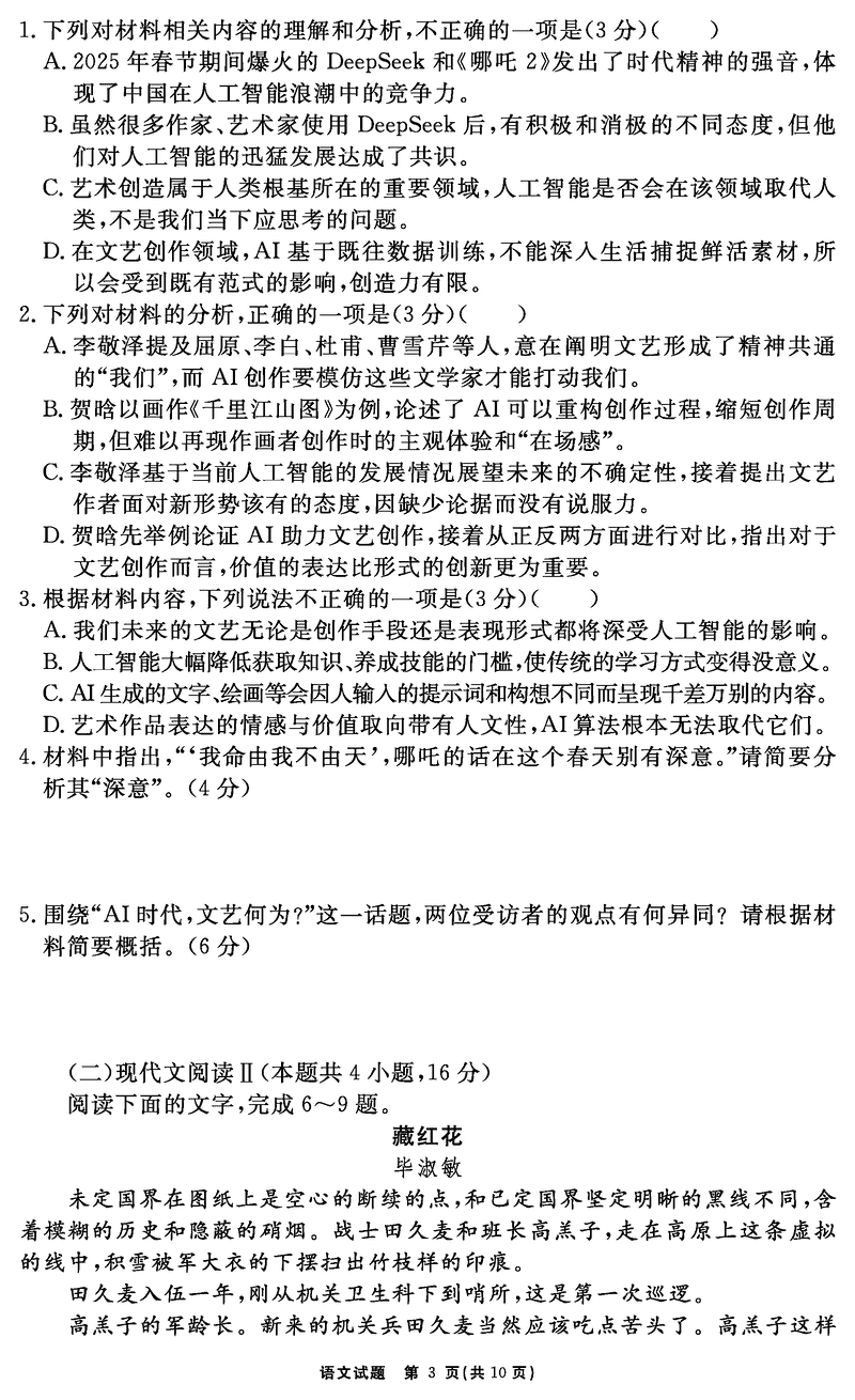
语文试题及答案解析