千亿 >四川高考 >四川高考复习 >四川高中化学 >

成都零诊2023级高中毕业班摸底测试化学试题及答案

时间: 四川 高中化学

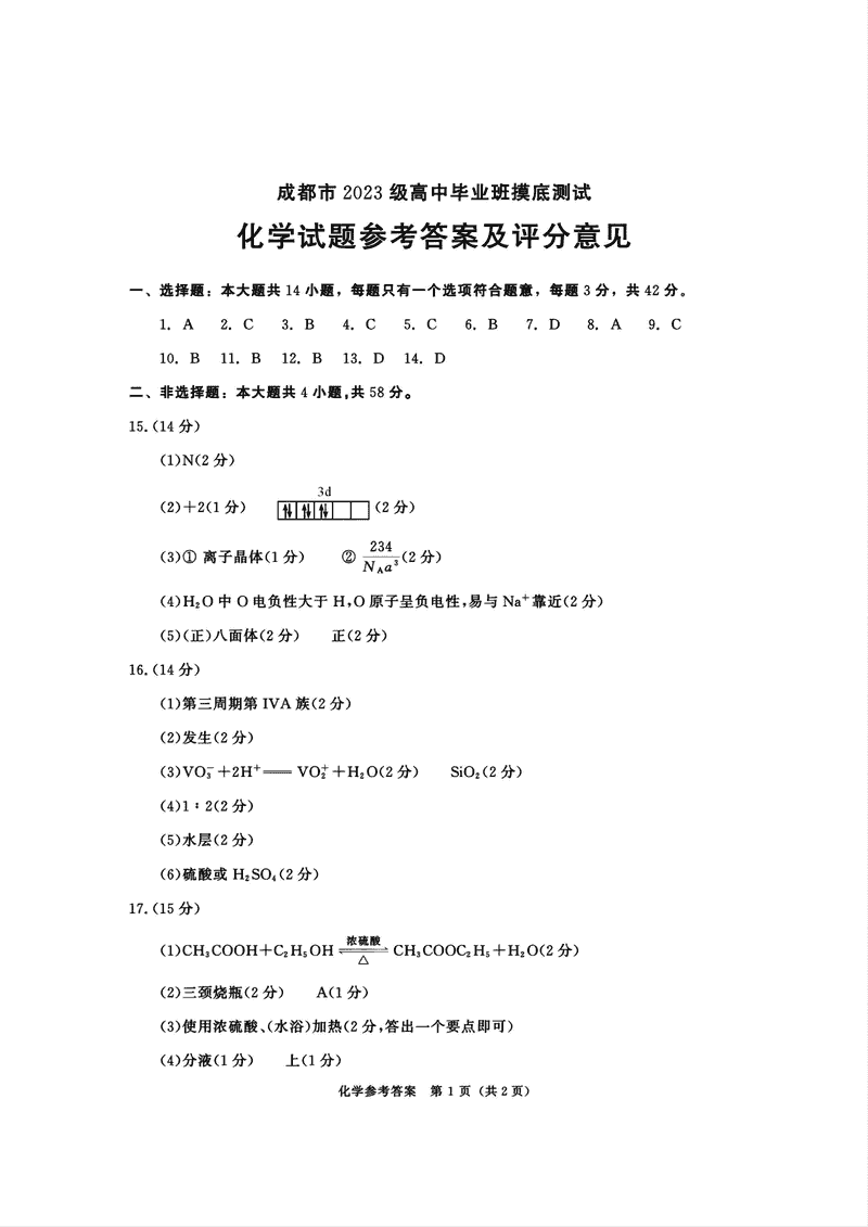
四川省成都市2023级高中毕业班摸底测试(成都零诊)化学考试已于近日开考,为方便考生考后及时查看考试情况,查漏补缺、弥补不足,本文整理了试题答案解析相关信息!

化学试题及答案解析