千亿 >宁夏高考 >宁夏高考资讯 >宁夏录取查询 >

2025宁夏高考录取结果查询时间表出炉 几号发放录取通知书

时间: 宁夏 录取查询

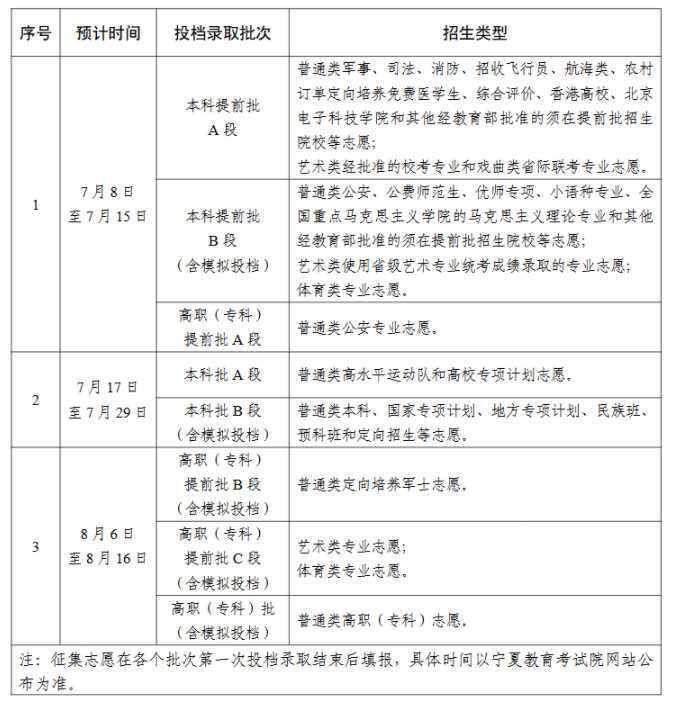
宁夏2025年普通高校招生录取工作将于7月8日正式开始,预计8月16日全部结束,部分高校会在招生官网公示录取结果,考生可输入身份证号等信息查询拟录取情况。各批次录取工作时间具体如下:

宁夏2025录取结果查询时间什么时候

根据宁夏教育考试院公布的信息,宁夏2025年普通高校招生录取安排在7月5日至8月20日左右。各批次录取顺序及时间相关情况如下:

本科提前批段:用于填报有体检、报考资格等要求,或志愿填报结束后需参加相应政治考核、面试等的院校或专业志愿,设1个院校专业组志愿,采用顺序志愿投档模式。预计7月上旬开始录取。

宁夏高考录取通知书什么时候能收到

2025年宁夏高考各批次录取结束后,一般在一周内发放录取通知书,考生收到通知书的时间因批次和邮寄距离等因素有所不同。一般来讲,宁夏本地考生大约在寄出后3-5天收到,外省考生需5-10天,偏远地区可能延长至10天以上。

录取通知书丢失会影响入学手续办理吗

录取通知书丢失一般不会影响入学手续办理。

录取通知书是入学的重要凭证,但并非唯一凭证。如今录取信息都会录入高校数据库,学校可通过系统核实学生录取情况。根据教育部发布的《普通高等学校学生管理规定》,大学新生报到时如录取通知书遗失,可凭有效身份证件和高考准考证等材料向学校招生办公室说明情况,经核实无误后可正常办理入学手续。