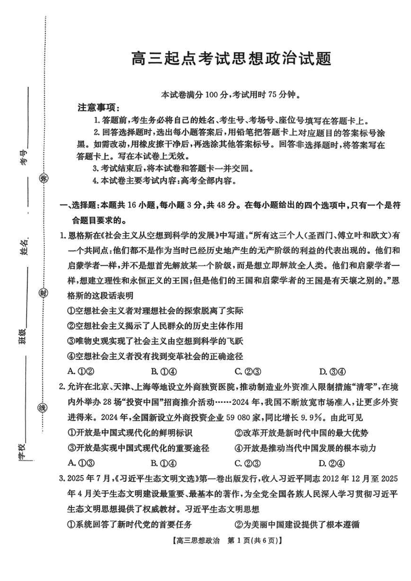
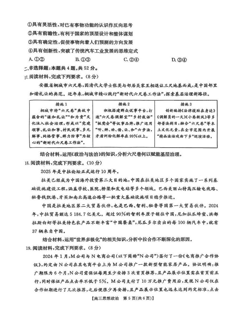
皖西南高中振兴发展联盟2026届高三起点考政治试题及答案
时间:
安徽 文综试题
安徽皖西南高中振兴发展联盟2026届高三起点考政治考试已于近日开考,为方便考生考后及时查看考试情况,查漏补缺、弥补不足,本文整理了试题答案解析相关信息!
汇总:皖西南高中振兴发展联盟2026届高三起点考试题及答案汇总
政治试题及答案解析
安徽皖西南高中振兴发展联盟2026届高三起点考政治考试已于近日开考,为方便考生考后及时查看考试情况,查漏补缺、弥补不足,本文整理了试题答案解析相关信息!
汇总:皖西南高中振兴发展联盟2026届高三起点考试题及答案汇总
政治试题及答案解析