内蒙古-全国名校联盟2026届高三联合开学摸底历史试题及答案
时间:
内蒙 文综试题
内蒙古-全国名校联盟2026届高三联合开学摸底历史考试已于近日开考,为方便考生考后及时查看考试情况,查漏补缺、弥补不足,本文整理了试题答案解析相关信息!
汇总:内蒙古-全国名校联盟2026届高三联合开学摸底考试题及答案汇总
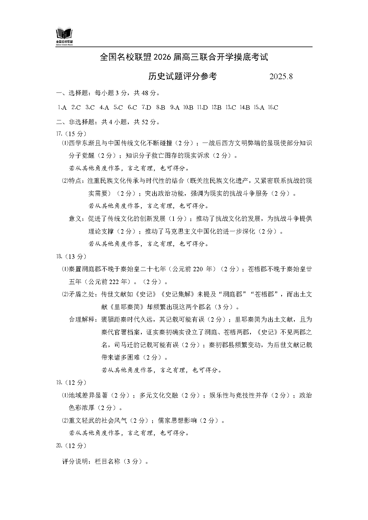
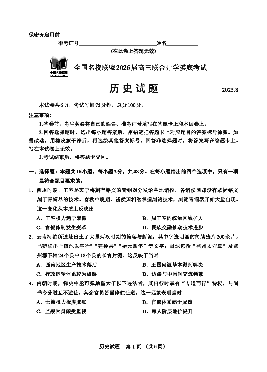
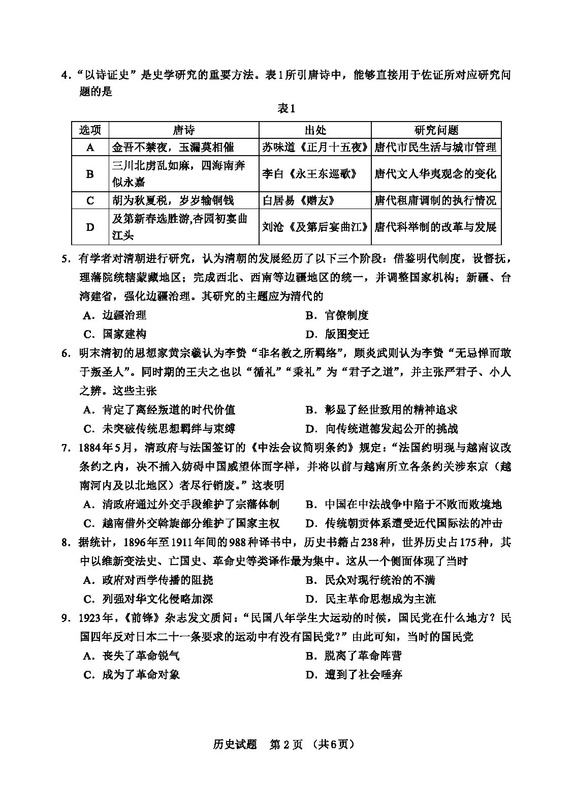
历史试题及答案解析
内蒙古-全国名校联盟2026届高三联合开学摸底历史考试已于近日开考,为方便考生考后及时查看考试情况,查漏补缺、弥补不足,本文整理了试题答案解析相关信息!
汇总:内蒙古-全国名校联盟2026届高三联合开学摸底考试题及答案汇总
历史试题及答案解析