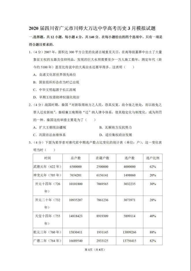
2020四川广元高考历史3月模拟试题 时间:2020-05-24 11:45 文综试题 球速在线官网 | 乐动官方网页版 | 拼搏在线平台(中国)官网 | 易游手机站·官方版在线 | 米乐手机站·官方版在线 | 万搏线上平台 | 球友会·体育 | IM官方网页版 | 千亿手机站·官方版在线 |