湖北沙市中学2024-2025学年高三上12月月考历史试题及答案
时间:
湖北 文综试题
湖北沙市中学2024-2025学年高三上12月月考历史考试已于近日开考,为方便考生考后及时查看考试情况,查漏补缺、弥补不足,本文整理了试题答案解析相关信息!
汇总:湖北沙市中学2024-2025学年高三上学期12月月考试题及答案汇总
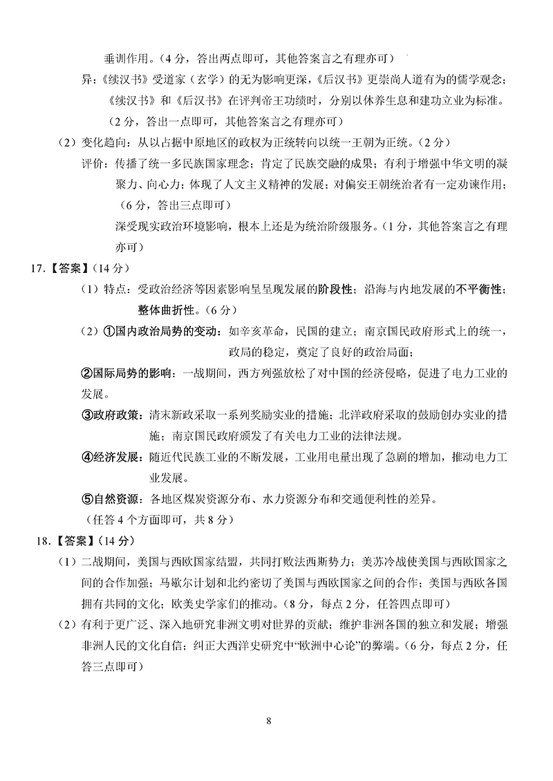
历史试题及答案解析









湖北沙市中学2024-2025学年高三上12月月考历史考试已于近日开考,为方便考生考后及时查看考试情况,查漏补缺、弥补不足,本文整理了试题答案解析相关信息!
汇总:湖北沙市中学2024-2025学年高三上学期12月月考试题及答案汇总
历史试题及答案解析








