千亿 >江苏高考 >江苏高考试题 >江苏文综试题 >

江苏无锡2025届高三期终教学质量调研政治试题及答案

时间: 江苏 文综试题

江苏无锡2025届高三期终教学质量调研政治考试已于近日开考,为方便考生考后及时查看考试情况,查漏补缺、弥补不足,本文整理了试题答案解析相关信息!

汇总:江苏无锡2025届高三期终教学质量调研试题及答案汇总

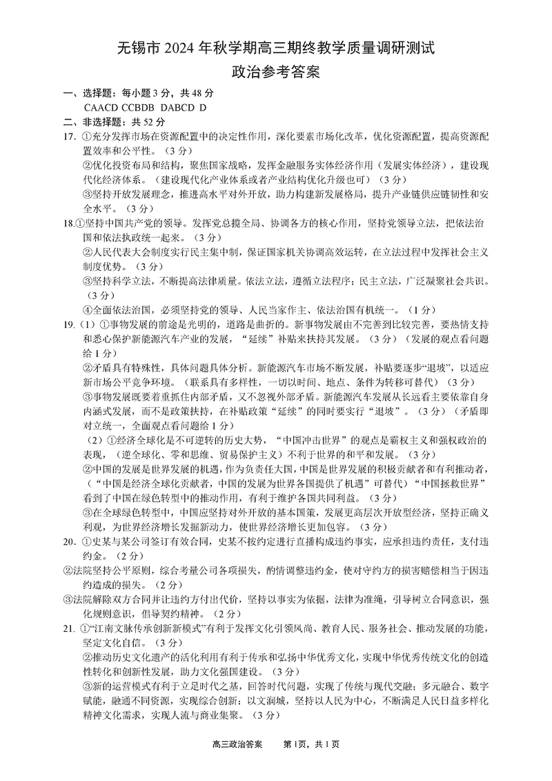
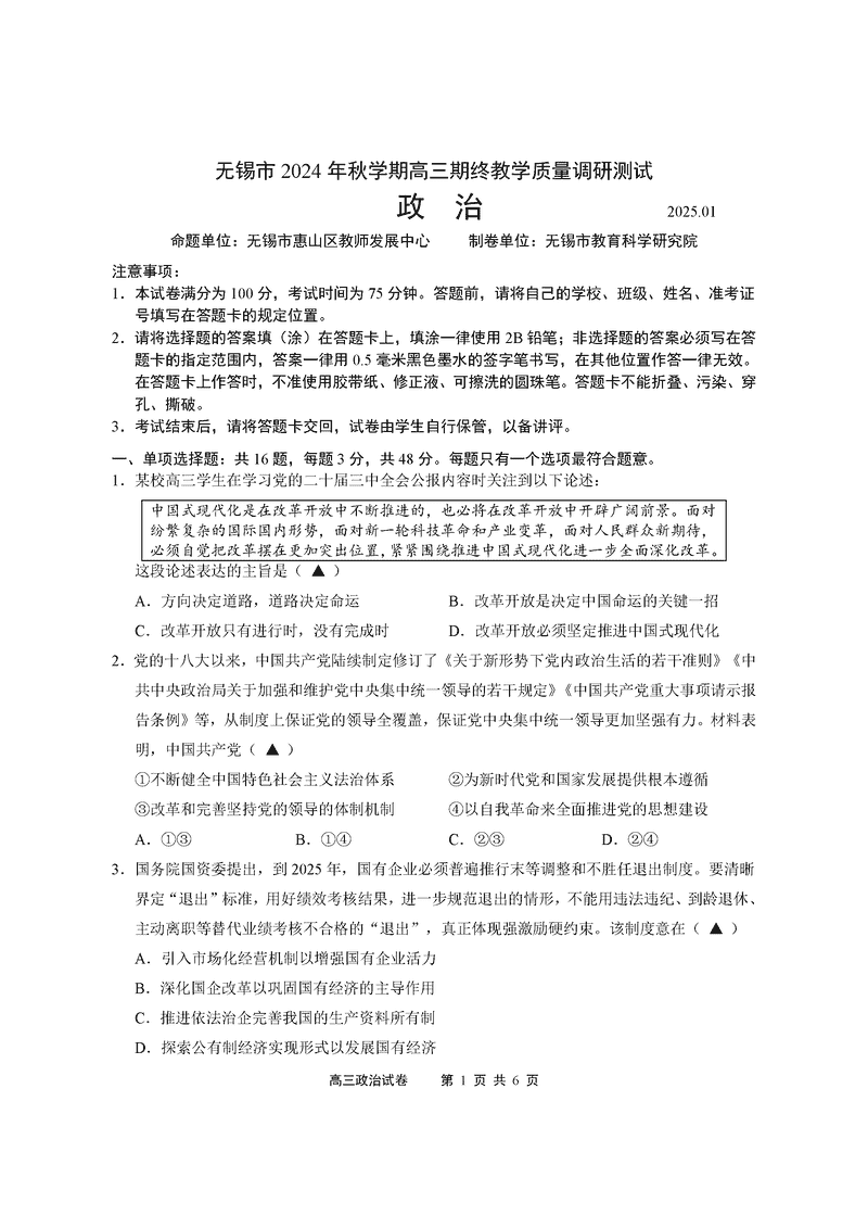
政治试题及答案解析