运城市2025年1月高三上学期期末调研地理试题及答案
时间:
山西 文综试题
运城市2025年1月高三上学期期末调研地理考试已于近日开考,为方便考生考后及时查看考试情况,查漏补缺、弥补不足,本文整理了试题答案解析相关信息!
汇总:运城市2025年1月高三上学期期末调研测试试题及答案汇总
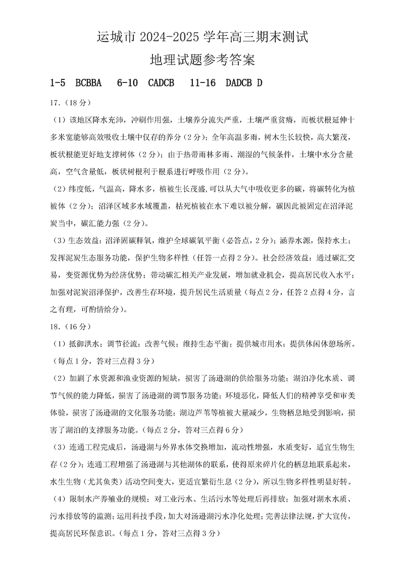
地理试题及答案解析










运城市2025年1月高三上学期期末调研地理考试已于近日开考,为方便考生考后及时查看考试情况,查漏补缺、弥补不足,本文整理了试题答案解析相关信息!
汇总:运城市2025年1月高三上学期期末调研测试试题及答案汇总
地理试题及答案解析









